关于“甘肃2020年中医助理医师医学综合笔试考试时间/考试地点一览表”的问题很多考生都很感兴趣,医学教育网小编整理如下内容,预祝考生考试顺利。
官方原文:
甘肃2020年中医助理执业医师综合笔试考试疫情防控考生须知
考场须知
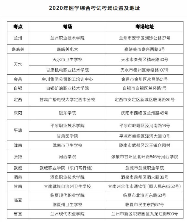
2020年医学综合考试考场设置及地址

遵守考场纪律
1.考生凭准考证和有效身份证件(身份证、军人证件)进入试室,对号入座,将准考证和有效身份证件放置在桌面右上角。考试开始30分钟后,考生不得进入考场参加考试。
2.禁止携带书籍、纸张、文具、笔记、涂改用品、报刊以及各种无线通讯工具(如移动电话和录像设备)、电子记事本等与考试无关的物品。考场内禁止吸烟。
3.考生入场后,应核对准考证上的信息与考试机显示的信息是否一致,如有误请立即报告监考人员。
4.考试过程中如出现考试机故障等问题应向监考人员举手报告。
5.考生必须自觉严格遵守考场纪律及相关规定,不得要求监考人员解释试题,不许交头接耳、左顾右盼,禁止偷看、抄袭他人试题答案,严禁冒名替考。
6.考生在考试结束信号发出后应立即停止答卷,人机对话考试系统会自动收卷。提前交卷的考生应立即离场,不得再次进入考场或在附近逗留、谈论。
以上“甘肃2020年中医助理医师医学综合笔试考试时间/考试地点一览表”的内容由医学教育网整理,如果对您有所帮助,可以分享给您的朋友和同学。