中医助理医师

考试动态
复习指导

浙江台州天台县2020年中医助理医师现场审核确认工作最新安排

关于“浙江台州天台县2020年中医助理医师现场审核确认工作最新安排”相关内容,相信参加中医执业助理医师考试的考生都在关注,为方便大家备考,在此医学教育网小编为大家整理如下内容:

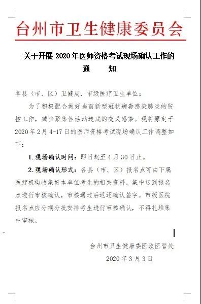
医师现场审核通知

根据通知,现场确认时间为3月3日起至4月30日止。各县(市、区)报名点可由下属医疗机构收集好本单位考生的相关资料,集中送到报名点进行审核确认,审核通过后返还确认签字。市级医院报名点应分期分批安排考生进行审核确认,不得扎堆集中审核。

编辑推荐:

【大纲】2020中医助理新大纲变动汇总(笔试+技能)

【测试】2020中医助理入学测试|专业师资直播解析试卷

【通知】全国2020年医师资格现场审核延期通知汇总

以上为“浙江台州天台县2020年中医助理医师现场审核确认工作最新安排”全部内容,由医学教育网小编整理,更多信息请随时关注医学教育网。

正保医学教育网
上医学教育网 做成功医学人
打开APP
全部评论(0打开APP查看全部 >
精品课程

中医助理医师-高效定制班

直播+录播 含班级服务

4180

查看详情
热点推荐:
0
0
0
评论
取消
复制链接,粘贴给您的好友

复制链接,在微信、QQ等聊天窗口即可将此信息分享给朋友
前往医学教育网APP查看,体验更佳!
取消 前往
您有一次专属抽奖机会
可优惠~
领取
优惠
注:具体优惠金额根据商品价格进行计算
恭喜您获得张优惠券!
去选课
已存入账户 可在【我的优惠券】中查看