中医助理医师

考试动态
复习指导

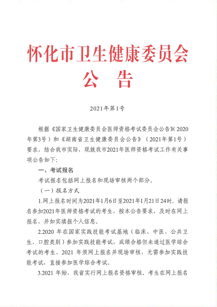
湖南怀化2021年中医执业助理医师报名资格审核提交材料要求

关于“湖南怀化2021年中医执业助理医师报名资格审核提交材料要求”的内容,医学教育网小编得知很多考生比较关心,为此小编搜集整理了相关官方文件,详情如下:

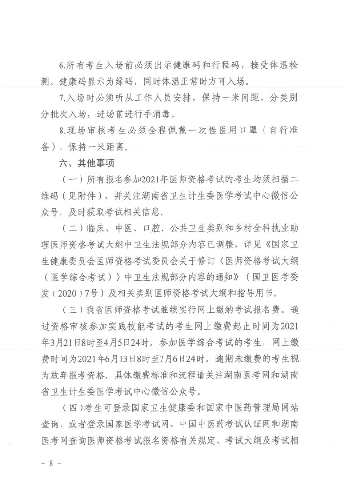
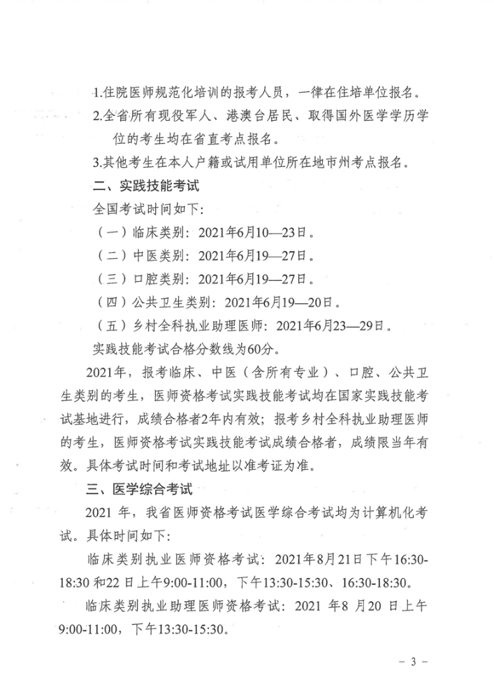
怀化市卫生健康委员会公告

怀化市卫生健康委员会

怀化卫生健康委员会公告

怀化卫健康委公告

怀化市

怀化医师资格考试

怀化市医师报名

怀化医师资格报名

怀化医师

湖南卫健委

【小编推荐】

全国汇总2021年中医执业助理医师考试报名现场审核通知

国家2021年中医执业助理医师考试报名网上审核信息提示说明

国家医学考试网2021年中医执业助理医师网上缴费易宝支付操作指南

国家2021年中医执业助理医师考试网上缴费入口、缴费常见问题汇总

上文分享的“湖南怀化2021年中医执业助理医师报名资格审核提交材料要求”内容,由医学教育网小编搜集整理,如果您觉得对您有所帮助,可以分享给朋友。

正保医学教育网
上医学教育网 做成功医学人
打开APP
全部评论(0打开APP查看全部 >
精品课程

中医助理医师-高效定制班

直播+录播 含班级服务

4180

查看详情
热点推荐:
0
0
0
评论
取消
复制链接,粘贴给您的好友

复制链接,在微信、QQ等聊天窗口即可将此信息分享给朋友
前往医学教育网APP查看,体验更佳!
取消 前往
您有一次专属抽奖机会
可优惠~
领取
优惠
注:具体优惠金额根据商品价格进行计算
恭喜您获得张优惠券!
去选课
已存入账户 可在【我的优惠券】中查看