中医助理医师

考试动态
复习指导

2021年中医执业助理医师公主岭考点现场审核提交报名材料

关于“2021年中医执业助理医师公主岭考点现场审核提交报名材料”的内容,医学教育网小编得知很多考生比较关心,为此小编搜集整理了相关官方文件,详情如下:

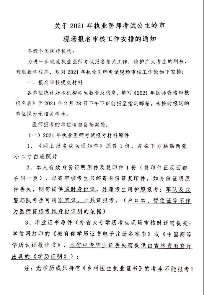
公主岭市现场审核工作安排1

公主岭市现场审核工作安排2

公主岭市现场审核工作安排3

公主岭市现场审核工作安排4

公主岭市现场审核工作安排5

公主岭市现场审核工作安排6

中医助理新课开通

小编推荐:

2021年中医助理医师微信小程序“医考爱打卡”第二阶段开始学习

49.9元学130+考点就在2021年中医执业助理医师核心考点班!

以上关于“2021年中医执业助理医师公主岭考点现场审核提交报名材料”的问题,由医学教育网小编解答,想了解更多医学考试信息、复习资料、备考干货请关注医学教育网。

正保医学教育网
上医学教育网 做成功医学人
打开APP
全部评论(0打开APP查看全部 >
精品课程

中医助理医师-高效定制班

直播+录播 含班级服务

4180

查看详情
热点推荐:
0
0
0
评论
取消
复制链接,粘贴给您的好友

复制链接,在微信、QQ等聊天窗口即可将此信息分享给朋友
前往医学教育网APP查看,体验更佳!
取消 前往
您有一次专属抽奖机会
可优惠~
领取
优惠
注:具体优惠金额根据商品价格进行计算
恭喜您获得张优惠券!
去选课
已存入账户 可在【我的优惠券】中查看