下载APP
执业助理技能
首页
>
执业助理技能
>
报名时间
2021年宁波市执业助理医师实践技能考试网上缴费时间、缴费标准
2021-01-28
2021年执业助理医师实践技能考试张家口市网上缴费时间、缴费标准
2021-01-28
2021年执业助理医师实践技能考试浙江考区网上报名缴费入口开通
2021-01-28
2021年执业助理医师实践技能考试杭州市报名缴费时间与收费标准
2021-01-28
河南省濮阳考点2021年执业助理医师技能考试报名现场审核时间安排
2021-01-28
2021年开封考点执业助理医师技能考试报名现场审核时间与审核地点
2021-01-28
2021年执业助理医师技能考试河南商丘考点报名现场审核常见问题答疑
2021-01-28
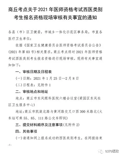
2021年河南省商丘考点西医类别执业助理医师技能考试现场审核时间与材料
2021-01-28
2021年河南省商丘考点执业助理医师技能考试现场审核日程表
2021-01-28
2021年执业助理医师技能考试商丘市报名信息填报错误如何修改?
2021-01-28
2021年宣城市泾县执业助理技能考试现场审核时间/审核材料
2021-01-28
西安市临潼区考点2021年执业助理技能考试现场审核时间与材料
2021-01-27
2021年执业助理技能考试连云港市连云区考点现场审核时间/地点/材料
2021-01-27
2021年泉州市惠安县执业助理技能考试现场审核时间/审核地点/审核材料
2021-01-26
贵州遵义市绥阳县2021年执业助理技能考试现场审核时间/审核地点
2021-01-26
2021年执业助理技能考试安徽省亳州市谯城区考点报名审核相关要求
2021-01-25
2021年中医类别执业助理技能考试河南省信阳市考点现场审核安排
2021-01-25
福建考区惠安县考点2021年执业助理技能考试报名提交材料清单
2021-01-22
2021年执业助理医师实践技能考试山西省长治考点现场确认审核材料
2021-01-22
龙游县考点2021年执业助理医师实践技能考试现场确认审核时间与审核材料
2021-01-22
2021年执业助理技能考试河南商丘考点中医类别考生报名资格现场审核时间
2021-01-22
2021年泰安市执业助理医师技能考试网上上传报名材料延长截止时间通知
2021-01-22
2021年四川省德阳执业助理医师实践技能考试考生现场审核委托书
2021-01-22
2021年天津考区执业助理医师技能考试各学历网上审核材料说明
2021-01-21
天津考区2021年执业助理医师技能考试网上审核时间/材料说明
2021-01-21
2021年助理执业医师实践技能考试四川省凉山州报名现场审核时间通知
2021-01-20
2021年广州考点助理执业医师实践技能考试报名现场审核时间与地点安排
2021-01-20
佛山南海区2021年助理执业医师实践技能考试现场审核时间与地点安排
2021-01-19
2021年福建省南安考点助理执业医师实践技能考试现场确认时间与确认地点
2021-01-19
2021年内蒙古九原考点助理执业医师实践技能考试现场确认时间/审核材料
2021-01-18
包头市昆都仑区2021年助理执业医师实践技能考试现场确认时间
2021-01-18
江西省新余市2021年助理执业医师实践技能考试现场确认时间安排
2021-01-15
2021年抚州金溪县助理执业医师实践技能考试报名现场确认时间
2021-01-14
江西景德镇考点2021年助理执业医师实践技能考试现场确认时间
2021-01-13
2021年台州市黄岩区助理执业医师实践技能考试现场确认时间
2021-01-13
2021年辽阳考点助理执业医师实践技能考试报名现场确认时间/审核材料
2021-01-12
湖州市吴兴区考点2021年助理执业医师实践技能考试报名现场确认时间
2021-01-12
2021年助理执业医师实践技能考试报名杭州萧山区现场确认时间
2021-01-11
2021年助理执业实践技能考试报名湖州市安吉考点现场确认时间地点材料
2021-01-11
2021年甘肃省助理执业医师实践技能考试网上报名时间与考试时间
2021-01-07
2021年浙江湖州助理执业医师实践技能考试网上缴费时间及收费标准
2021-01-07
广东惠州惠来县2021年助理执业医师实践技能考试网上报名时间
2021-01-05
2021年山西运城考点助理执业医师实践技能考试网上报名时间
2021-01-05
想报名2021年临床助理医师实践技能考试,遵义市考点报名方式有哪些?
2020-10-13
2020年中医执业助理医师实践技能考试德州考点网上缴费时间与缴费说明
2020-06-29
吉林市医学会:2020年吉林市助理医师技能考试网上缴费金额/缴费时间
2020-06-24
2020年吉林市执业助理医师实践技能考试缴费注意事项!
2020-06-24
2020年执业医师技能考试重庆巫溪县考点各类别考试缴费金额
2020-06-18
江西省新余市2020年医师资格考试执业助理技能考试网上缴费时间、缴费流程
2020-06-16
广西北海考点2020年临床执业助理技能考试网上缴费时间/缴费入口
2020-06-11
加载更多
第1页
第2页
第3页
第4页
第5页
第6页
正保医学教育网客户端
免费下载
选课
试听
招生方案
书店
资料