下载APP
住院医师规范化
首页
>
住院医师规范化
>
湖北
2020年武汉大学人民医院【湖北省】住培招生计划及人数
2020-04-17
2020年武汉大学人民医院【湖北省】住培招生啦
2020-04-17
2020年湖北省华中科技大学同济医学院附属同济医院规培期间待遇如何
2020-04-17
2020年华中科技大学同济医学院附属同济医院【湖北省】规培招生计划
2020-04-17
华中科技大学同济医学院附属同济医院2020年规培招生对象
2020-04-17
【湖北】2020年华中科技大学同济医学院附属同济医院住院医师规范化培训招生啦
2020-04-17
2020年华中科技大学同济医学院附属协和医院规培报到注意事项
2020-04-17
华中科技大学同济医学院附属协和医院2020年规培考试内容
2020-04-17
2020年华中科技大学同济医学院附属协和医院规培招生报名时间及入口(湖北省)
2020-04-17
湖北省华中科技大学同济医学院附属协和医院2020年住院医师规范化培训招生计划(835人)
2020-04-17
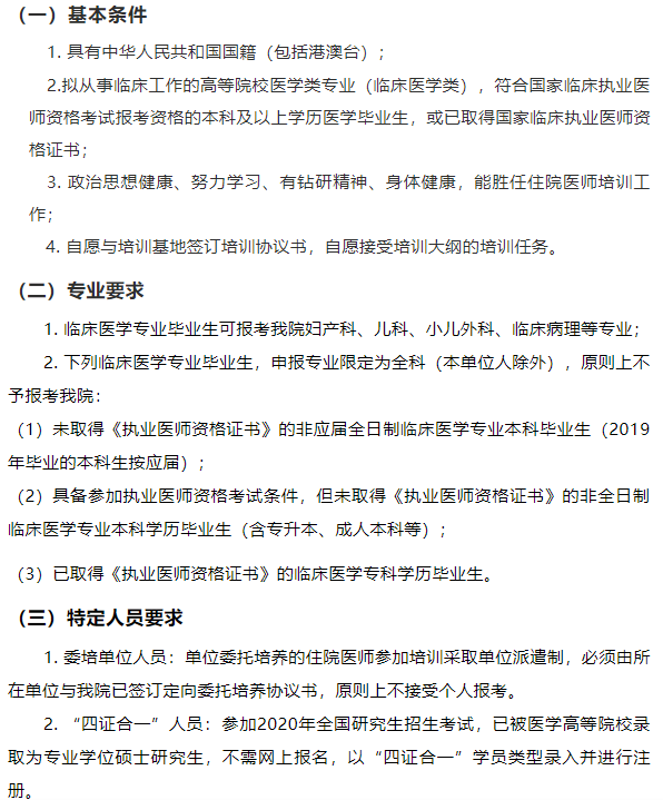
2020华中科技大学同济医学院附属协和医院【湖北省】规培招生申报专业要求
2020-04-17
湖北省华中科技大学同济医学院附属协和医院规培招生对象
2020-04-17
关于2020年湖北省华中科技大学同济医学院附属协和医院住院医师规范化培训招生的公告(835人)
2020-04-17
【公告汇总】2020年4月湖北省住院医师规范化培训公告汇总
2020-04-17
鄂州市中心医院2020年住培报名QQ群
2020-04-17
2020年武汉鄂州市中心医院住院医师规范化培训待遇怎么样?
2020-04-17
如何报考鄂州市中心医院2020年住培招生?
2020-04-17
【武汉】2020年鄂州市中心医院住院医师规范化培训拟招录计划
2020-04-17
免费住宿、提供餐补,鄂州市中心医院2020年住院规培(西医类)招生啦!
2020-04-17
待遇如何?——2020年武汉市中心医院住院医师规范化培训
2020-04-16
武汉市中心医院【湖北】2020年住院医师规范化培训报名入口
2020-04-16
湖北|2020年武汉市中心医院住培(西医)招生计划表
2020-04-16
年薪5w起,待遇优厚!2020武汉市中心医院住院规培(西医)招生啦
2020-04-16
湖北武汉大学附属同仁医院2020年住培资讯QQ群
2020-04-16
2020年武汉大学附属同仁医院住培待遇怎么样?
2020-04-16
如何报考武汉大学附属同仁医院2020年住院医师规范化培训?
2020-04-16
招录计划表——武汉大学附属同仁医院2020年住培招生
2020-04-16
什么人可以报考2020年湖北武汉大学附属同仁医院住培招生?
2020-04-16
招录90人!武汉大学附属同仁医院2020年住院医师规范化培训招生简章
2020-04-16
华中科技大学同济医学院附属协和医院2020住培招生计划表
2020-04-16
2020年武汉协和医院住院医师规范化培训招生学员待遇怎么样?
2020-04-16
招考835人!华中科技大学同济医学院附属协和医院住院医师规范化培训招生开始啦!
2020-04-16
武汉同济医院2020年住院医师规范化培训待遇怎么样?
2020-04-15
2020年武汉同济医院住院医师规范化培训预报名入口
2020-04-15
【湖北】华中科技大学同济医学院附属同济医院2020年度住院医师规范化培训开始招生啦!
2020-04-15
报考2020年华中科技大学同济医学院附属同济医院住培招生有什么要求?
2020-04-15
2020武汉同济医院住院医师规范化培训招生计划表
2020-04-15
依江而立,三甲专科,武汉眼科医院2020年住院医师规培招生开始!
2020-04-15
湖北省妇幼保健院2020年住培待遇怎么样?
2020-04-15
报名入口:湖北省妇幼保健院2020年住院医师规范化培训
2020-04-15
2020年湖北省妇幼保健院住院医师规范化培训招录计划表
2020-04-15
什么人可以报考湖北省妇幼保健院2020年住培招生?
2020-04-15
【住培招生】2020年湖北省妇幼保健院住院医师规范化培训招生开始啦!
2020-04-15
2020恩施州中心医院住院医师规范化培训待遇怎么样?
2020-04-13
恩施州中心医院2020年住院医师规范化培训报名入口
2020-04-13
2020湖北恩施州中心医院住院医师规培招录计划
2020-04-13
什么人可以报考湖北恩施州中心医院2020住培招生?
2020-04-13
2020年湖北恩施州中心医院住院医师规范化培训招生简章
2020-04-13
待遇怎么样?——黄冈市中心医院住院医师规范化培训招生
2020-04-13
2020黄冈市中心医院住院医师规范化培训招生报名入口
2020-04-13
加载更多
第3页
第4页
第5页
第6页
第7页
第8页
正保医学教育网客户端
免费下载
选课
试听
招生方案
题库
直播