住院医师规范化

考试动态
复习指导
地区动态
首页 > 住院医师规范化 > 云南 > 正文

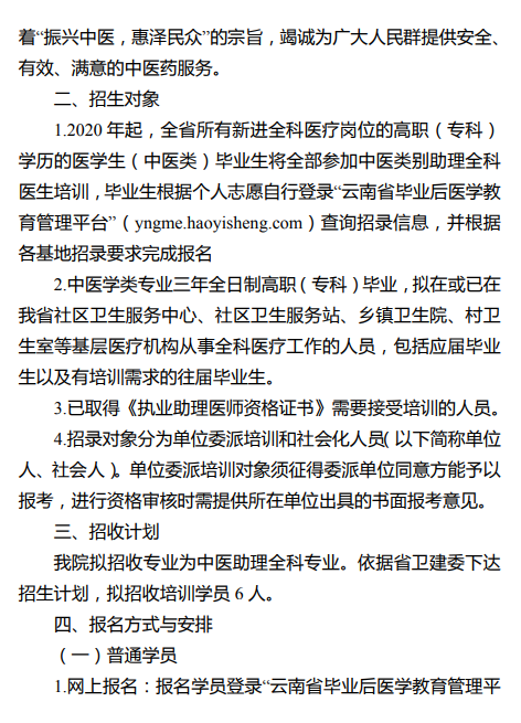
2022年盈江县中医院助培招生简章

2022年盈江县中医院助培招生简章发布!为了让大家了解详情,医学教育网小编搜集相关内容,分享如下:

1

2

3

4

5

6

相关附件:2022年盈江县中医院助培招生简章

备考资料:住院医师规范化培训题库:紧扣考试大纲、考试教材,符合考试题型与考试科目,点击免费试用>

以上就是“2022年盈江县中医院助培招生简章”的全部内容,由医学教育网小编整理,希望对您有所帮助!想要了解更多关于住院医师规范化培训考试相关政策,请继续关注此栏目!

正保医学教育网
上医学教育网 做成功医学人
打开APP
考试题库

住院医师规范化培训助考之星

考试题库

热点推荐:
取消
复制链接,粘贴给您的好友

复制链接,在微信、QQ等聊天窗口即可将此信息分享给朋友
前往医学教育网APP查看,体验更佳!
取消 前往
您有一次专属抽奖机会
可优惠~
领取
优惠
注:具体优惠金额根据商品价格进行计算
恭喜您获得张优惠券!
去选课
已存入账户 可在【我的优惠券】中查看