高级职称考试

考试动态
复习指导
首页 > 高级职称考试 > 报名时间 > 正文

2022年浙江省卫生高级专业技术资格考试考务工作安排的通知

2022年浙江省卫生高级专业技术资格考试考务工作安排的通知公布啦!医学教育网整理具体内容如下:

1

2

3

4

5

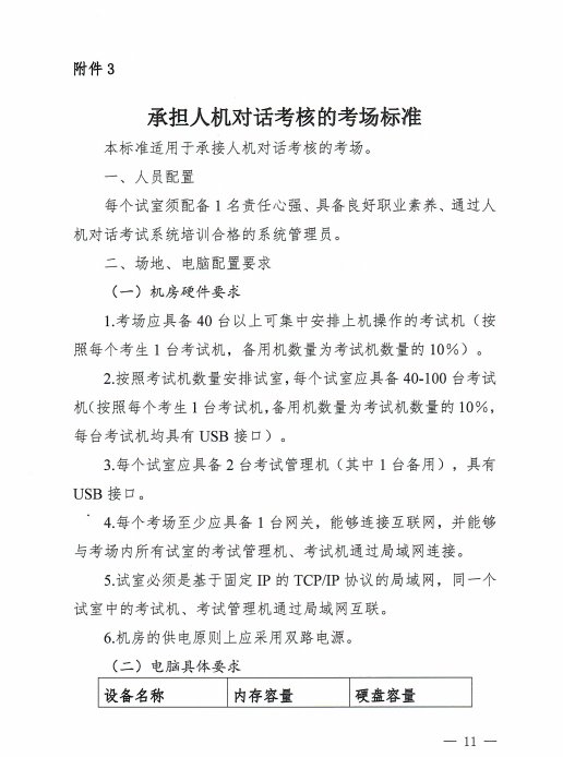
6

7

8

9

10

11

12

13

完整版通知pdf:2022年浙江省卫生高级专业技术资格考试考务工作安排的通知(浙医管中心〔2022〕9号)

相关推荐:2022年度浙江省卫生高级专业技术资格考试考生报名须知

以上“2022年浙江省卫生高级专业技术资格考试考务工作安排的通知”的内容由医学教育网为大家整理,希望对大家有所帮助,更多考试动态及政策通知请关注医学教育网卫生高级职称栏目!

推荐题库:

卫生正高职称题库,随学随练,好帮手!

卫生副高职称题库,内容丰富,免费试用!

正保医学教育网
上医学教育网 做成功医学人
打开APP
精品课程

内容丰富 题量给力

可免费试用

198起

立即购买
热点推荐:
取消
复制链接,粘贴给您的好友

复制链接,在微信、QQ等聊天窗口即可将此信息分享给朋友
前往医学教育网APP查看,体验更佳!
取消 前往
您有一次专属抽奖机会
可优惠~
领取
优惠
注:具体优惠金额根据商品价格进行计算
恭喜您获得张优惠券!
去选课
已存入账户 可在【我的优惠券】中查看