基层医务人员调查问卷:
1.通过匿名问卷的形式,随机抽查访谈医务人员。被访谈医务人员是抽查的基层医疗卫生机构中从事基本公共卫生服务工作的人员。每县(区) 至少随机抽查访谈医务人员10人,重点包括:管理人员2人,医生3人,预防保健人员3人,护士2人。
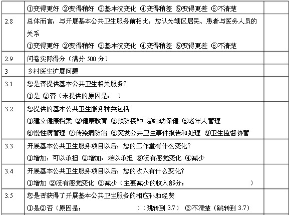
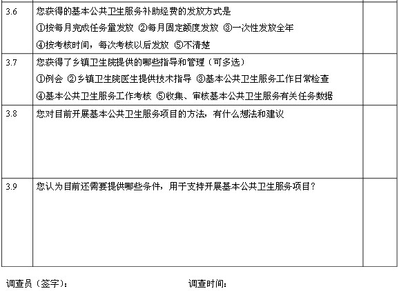
2.每个县至少访谈1名村医医学教|育网搜集整理,了解村医是否提供基本公共卫生服务并获得了相应的服务经费。
3.将各题选择结果填在“回答”栏中;将“基础问题”的总得分填在“总得分”栏中。
4.问卷内容由被访谈医务人员回答,严禁调查人员代答。
先生/女士:
您好!我是卫生部基本公共卫生服务调查人员。为了了解基层医务人员对基本公共卫生服务的评价和建议,我们现正在开展调查访问。您是我们随机抽选到的访问对象,您的观点和意见对基本公共卫生服务的改善非常重要。我们将对您提供的信息严格保密,希望能得到您的支持和帮助。
衷心感谢您的支持与合作!




小儿推拿保健师
¥3980起
立即购买