卫生人才招聘

考试动态
复习指导
首页 > 卫生人才招聘 > 资料 > 正文

【临床】2021医疗招聘备考资料:高频考点(12.1)

为了帮大家准备医疗卫生招聘考试,今天医学教育网给大家分享【临床】2021医疗招聘备考资料:高频考点(12.1),希望能够帮助到各位考生。更多辅导资料尽在医学教育网医疗招聘栏目,欢迎查看哦!

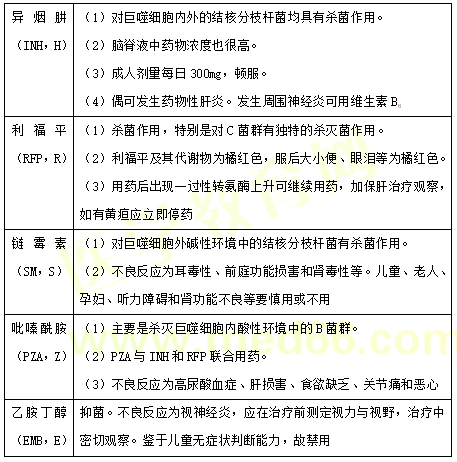
高频考点:肺结核药物

1

以上就是医学教育网整理的“【临床】2021医疗招聘备考资料:高频考点(12.1)”,祝各位考生考试顺利,早日找到自己心仪的岗位!

编辑推荐:

【临床】2021医疗招聘备考资料:高频考点(11.30)

【临床】2021医疗招聘备考资料:高频考点(11.29)

【临床】2021医疗招聘备考资料:高频考点(11.26)

正保医学教育网
上医学教育网 做成功医学人
打开APP
精品课程

面试无忧班

精品课程

1080

立即购买
热点推荐:
取消
复制链接,粘贴给您的好友

复制链接,在微信、QQ等聊天窗口即可将此信息分享给朋友
前往医学教育网APP查看,体验更佳!
取消 前往
您有一次专属抽奖机会
可优惠~
领取
优惠
注:具体优惠金额根据商品价格进行计算
恭喜您获得张优惠券!
去选课
已存入账户 可在【我的优惠券】中查看