您是即将步入医疗行业的相关从业者吗?您还在为在哪里能够看到医疗岗位招聘信息而烦恼吗?您还在担心看不到所在地区全面的医疗招聘公告信息吗?小编告诉您一个好消息,医学教育网为了服务广大医学岗位人员,每天特意整理搜集全国各地医疗招聘公告信息,以下就是新鲜的公告通知:西安医学院第三附属医院2022年招聘63人及学科带头人3人,欢迎查看。
自本公告发布之日起,长期有效
一、招聘条件:
1.拥护党的路线、方针、政策,遵守国家宪法和法律,无违法、违纪等不良记录。
2.热爱本职工作,具备招聘岗位所需要的专业资格、技能要求。
3.具有正常履行岗位职责的身体条件和心理素质。
4.学历等详细要求见招聘计划。
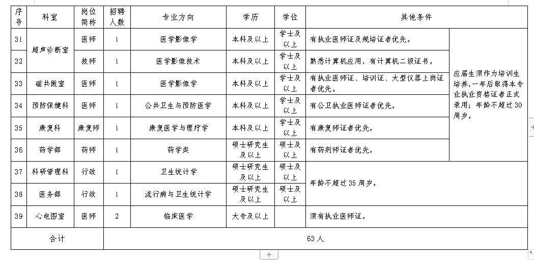
二、招聘计划
1.附件一:2022招聘计划(学科带头人)
2.附件二:2022招聘计划(硕士、本科)
三、报名时间:
自本公告发布之日起,长期有效。
四、报名方式:
因疫情防控需要,为避免人员聚集,本次招聘采取网上报名的形式。请符合条件并有意向的报名者投递简历至以下邮箱:。医院将对报名信息进行审核,届时将以邮件的形式通知通过审核的人员,具体笔试面试时间将另行通知,请报名人员予以关注。
应聘邮件标题格式:应聘岗位-姓名-学历-职称
附件上传材料包括:个人简历;毕业证及学位证(应届毕业生需提供在读证明)、学信网《学籍在线验证报告》、资格证、执业证等其他可以证明本人能力水平的相关材料扫描件;已发表的文章首页及检索证明等。以上材料应整合成以个人姓名命名的压缩包,发送至指定邮箱;请确保所提供应聘材料信息的真实和有效,一旦发现弄虚作假,将取消应聘资格或终止聘任关系。
五、其他事项
1.应届毕业生来院两年内仍未取得相关资格证书者将终止聘任关系。
2.考虑到各专业应聘人员报名人数的不平衡与差异性,医院可在相近科室之间进行调整。
3.待遇:结合应聘人员条件,按照医院相关办法或相关会议决议执行。
联系部门:人事科
联系电话:029-85225954
联系邮箱:
医院地址:西安市碑林区友谊西路277号





正如鲁迅先生所说:时间,每天得到的都是二十四小时,可是一天的时间给勤勉的人带来聪明和气力,给懒散的人只留下一片悔恨。“西安医学院第三附属医院2022年招聘63人及学科带头人3人”的公告通知已经发布,距离考试也很近了,大家抓紧时间根据公布的考试内容进行复习吧!祝您求职成功!