很多即将步入医疗岗位的朋友们都非常关注所在地区医疗岗位的招聘公告信息,医学教育网医疗卫生招聘栏目为了更好的服务正在找工作的医疗相关专业人员,每天为大家整理搜集新鲜的各地医疗卫生系统/医院等招聘公告通知和信息,欢迎大家查看!以下是公告通知:遂宁市第一人民医院招聘临床、医技类专业技术人才公告。
即日起至2024年3月1日18:00截止
一、招聘对象
2024届普通高校应届毕业生或符合岗位条件的社会在职、非在职人员。
二、基本条件
(一)遵纪守法、品行端正,有良好的职业道德,爱岗敬业,事业心和责任感强。
(二)身体健康。
(三)符合岗位要求的专业水平和工作能力。
三、招聘科室及岗位
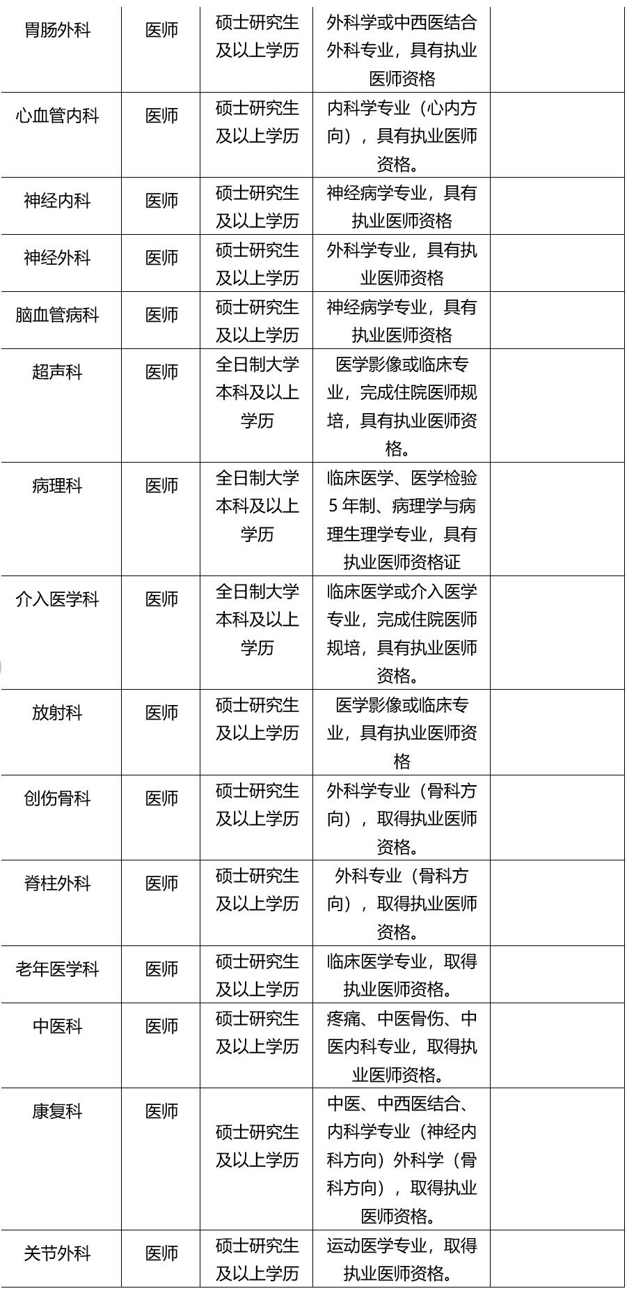
(一)全年公开招聘临床及医技科室各专业博士研究生。
(二)招聘需求具体如下:




四、报名须知
(一)报名材料
下载填写《遂宁市第一人民医院应聘人员基本信息登记表》
(二)报名方式:网上报名
报名人员通过微信扫码下方二维码填写个人信息并提交。

(三)报名时间:即日起至2024年3月1日18:00截止。
(四)资格审查与筛选
资格审查工作由本单位负责,贯穿整个招聘工作全过程。报名人员所提供的证件、必须真实准确,在任何环节发现报名人员有不符合岗位要求的情形的,均取消其聘用资格。报名人员应及时登录邮箱查询是否通过资格审核与筛选。通过本单位资格审核与筛选的报名人员注意确保邮箱、手机等联系方式正确、畅通,等待后续通知。
五、考核
对于报名人员采取试岗与面试相结合的方式进行考核。
(一)试岗
试岗主要进行专业技能方面的了解,报名人员须根据本单位的通知和安排,进行试岗。
(二)面试
面试主要进行个人综合素质测评、专业理论知识。在本单位试岗结束后,组织试岗人员进行面试,面试结束后根据考核结果,按照双向选择的原则确定进入体检的人员。
六、录用及待遇
体检合格后正式录用,办理入职手续。未在规定时间内来院报到者,视为自动放弃。
(一)博士研究生待遇
按照相关政策可参加市上组织的公开考核招聘解决事业编制。
一次性安家费、人才补贴、租房补贴(具体面谈)协助子女入学等。
(二)硕士研究生待遇
按照相关政策可参加市上组织的公开考核招聘解决事业编制。按照医院相关规定给予一次性安家费、人才补贴。
七、其他
(一)对经住院医师规范化培训合格的全日制本科学历的人员按专业学位硕士研究生同等对待。
(二)普通高校应届毕业生其住培合格当年,按应届毕业生同等对待。
八、联系方式
联系电话:0825—2212712(组织人事科吴老师、文老师)
地址:遂宁市船山区问陶路2号组织人事科(乘坐门诊楼扶梯上三楼)
金钱名利淡如水,医德医道大于天;个人利益抛一旁,患者病情在心间。这是多少医护岗位从业者的心声,这又是多少医疗岗位从业者的真情实感。2023年医疗卫生事业单位招聘公告陆续发布,以上就是遂宁市第一人民医院招聘临床、医技类专业技术人才公告的全部内容。