乡村全科助理医师

考试动态
复习指导

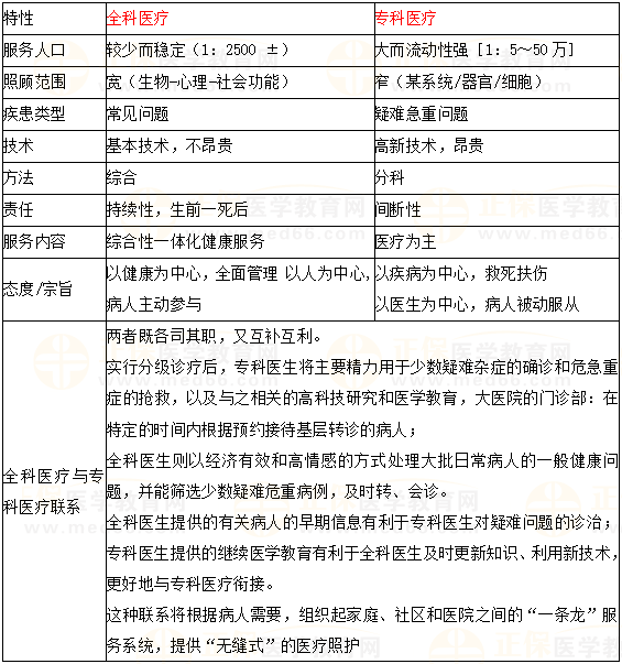
2023乡村助理医师笔试冲刺考点:全科医疗与专科医疗对比

2023乡村助理医师笔试冲刺考生要保持良好的备考习惯,合理安排复习时间。正保医学教育网本篇要跟大家一起学习的是2023乡村助理医师笔试冲刺考点:全科医疗与专科医疗对比。速来加入今日学习!

2023乡村助理医师笔试冲刺考点:全科医疗与专科医疗对比

全科医疗与专科医疗对比

声明:本文为正保医学教育网原创整理,转载请注明来源正保医学教育网。

2023乡村助理医师考试需要掌握的知识点很多,备考时间紧张,早点开始复习通过考试的可能性才会更高!医学教育网推荐大家《无忧实验班》,5大智能课程讲练结合+7大教学服务+6大题库/资料(含4套模拟卷)+不限次答疑服务,系统梳理考点框架,专业点拨复习技巧,让你的每一步努力都不浪费!

乡村全科助理医师无忧实验班

相关推荐:

2023年乡村助理医师资格综合考试精编速记考点390+条

【汇总】2023年乡村助理医师考试笔试科目特点及复习要点

题库更新啦!2023年乡村助理医师综合笔试《模拟试卷》已经开通!

如何鉴别易混淆考点不丢分?快来下载乡村助理医师《易混淆考点鉴别手册》!

2023年乡村助理医师资格综合笔试考试时间、流程、内容发布!

2023乡村助理医师技能考后笔试该怎么复习?请查收详细复习计划!

正保医学教育网
上医学教育网 做成功医学人
打开APP
全部评论(0打开APP查看全部 >
精品课程

超值精品班

录播课程

1080

查看详情
热点推荐:
0
0
0
评论
取消
复制链接,粘贴给您的好友

复制链接,在微信、QQ等聊天窗口即可将此信息分享给朋友
前往医学教育网APP查看,体验更佳!
取消 前往
您有一次专属抽奖机会
可优惠~
领取
优惠
注:具体优惠金额根据商品价格进行计算
恭喜您获得张优惠券!
去选课
已存入账户 可在【我的优惠券】中查看