乡村全科助理医师

考试动态
复习指导

2025年乡村全科助理医师考试科目是否会有调整?

随着医疗行业的不断发展,乡村全科助理医师的考试内容和形式也在逐步优化。2025年的考试安排和科目设置是否会有新的调整,成为了广大考生关注的焦点。

2025年乡村全科助理医师考试科目官方已经公布确定,与去年相比没有变动。

考试时间的安排是考生备考的重要参考依据。2025年的乡村全科助理医师考试时间预计将延续往年的惯例,分为实践技能考试和综合笔试两个阶段。

2025年乡村全科助理医师实践技能考试时间:6月14日-25日

2025年医师资格实践技能考试时间

2025年乡村全科助理医师综合笔试考试时间:8月23日

2025乡村全科助理医师综合笔试考试时间

实践技能考试是乡村全科助理医师考试的重要组成部分,主要考察考生的临床操作能力和应急处理能力。2025年的实践技能考试内容可能会进一步贴近基层医疗的实际需求,增加对常见病、多发病的诊断和治疗技能的考核。考生在备考过程中,应注重实际操作能力的提升,熟练掌握各项临床技能,确保在考试中能够从容应对。

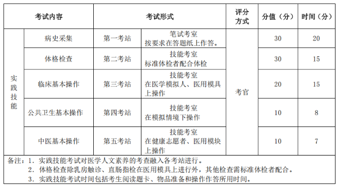
2025年乡村全科助理医师实践技能考试内容:

2025乡村助理医师实践技能考试内容

综合笔试部分则是对考生理论知识掌握情况的全面检验。未来,可能会根据基层医疗服务的实际需求,增加对全科医学、社区健康管理等方面的考核内容。考生在备考过程中,应注重理论知识的系统性和全面性,确保在考试中能够全面展示自己的专业素养。

2025年乡村全科助理医师综合笔试考试内容:

2025乡村全科助理医师综合笔试考试内容

考生应保持积极的心态,制定科学的备考计划,全面提升自己的专业能力和应试技巧。同时,考生还应关注官方发布的最新政策和考试动态,及时调整备考策略,确保在考试中取得理想的成绩。

总的来说,考生在备考过程中,应注重理论知识和实践技能的双重提升,关注考试动态,及时调整备考策略,确保在考试中能够全面展示自己的专业素养和综合能力。通过科学的备考和积极的应对,考生将能够在2025年的乡村全科助理医师考试中取得优异的成绩,为未来的职业发展奠定坚实的基础。

【考生关注】

【汇总】2025年医师资格考试实践技能缴费时间|方式|金额

2025年乡村全科助理笔试“搞”分秘籍:高频考点+命题预测全攻略

2025年临床、乡村助理类别医师“医考爱打卡”第三期正式开启!

【福利】2025年医师资格《历年考点题》限时拼团0.1元解锁!

正保医学教育网
上医学教育网 做成功医学人
打开APP
全部评论(0打开APP查看全部 >
精品课程

超值精品班

录播课程

1080

查看详情
热点推荐:
0
0
0
评论
取消
复制链接,粘贴给您的好友

复制链接,在微信、QQ等聊天窗口即可将此信息分享给朋友
前往医学教育网APP查看,体验更佳!
取消 前往
您有一次专属抽奖机会
可优惠~
领取
优惠
注:具体优惠金额根据商品价格进行计算
恭喜您获得张优惠券!
去选课
已存入账户 可在【我的优惠券】中查看