有没有目标院校是西南医科大学的同学啊?医学教育网小编在西南医科大学研究生学院的官网上查阅到了“西南医科大学2021年硕士研究生考试专业目录”,为帮助各位想要了解西南医科大学2021年硕士研究生报考简章与政策的考生,医学教育网小编整理通知内容如下:
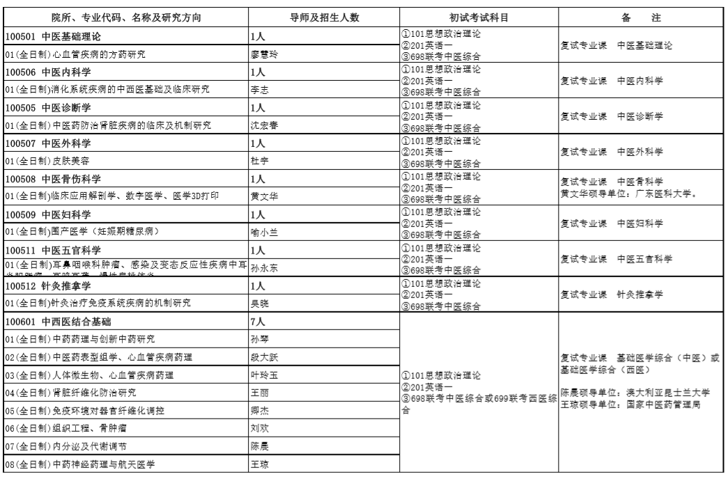
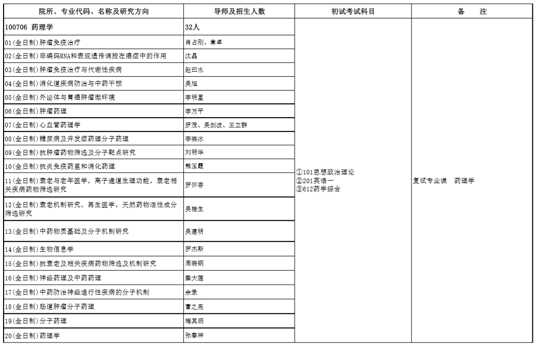
点击查看:西南医科大学发布2021年硕士研究生考试招生章程



























请有意向的同学请一定注意查看简章内容啦!以上是医学教育网小编整理的“西南医科大学发布2021年硕士研究生考试招生章程”全部内容,想了解更多医学考研知识及内容,请点击医学教育网。希望各位同学能选到自己心仪的院校并顺利通过初试!