下载APP
执业医师考试
首页
>
执业医师考试
>
执业医师考试
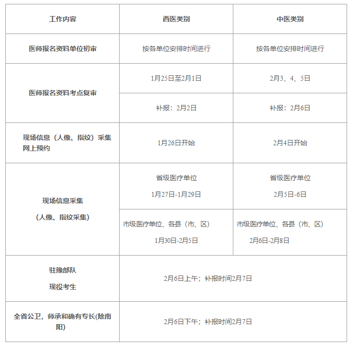
中西医执业医师考试2021年网上审核截止时间
2021-02-05
一表收藏国家执业医师资格证考试各级学历医学类专业目录
2021-02-05
北京市2021年中医执业医师考试大纲完整版下载
2021-02-05
本溪2021年执业医师网上上传报名材料操作流程
2021-02-05
营口市2021年执业医师网上上传材料时间/现场审核时间
2021-02-04
确定!2020年乌鲁木齐执业医师区内分数线正式公布
2021-02-04
葫芦岛2021年执业医师报名网上上传材料具体流程
2021-02-04
2021年中西医执业医师考试及格分数线是什么?
2021-02-04
新冠肺炎疫苗接种人群患有慢性疾病可以打吗?
2021-02-04
2021年中医执业医师报名系统显示填报是没有通过审核吗?
2021-02-04
山东省2021年执业医师现场确认通过会有哪些提示?
2021-02-04
朝阳市2021年执业医师网上上传报名材料操作流程
2021-02-04
2021年公卫执业医师网上上传报名材料入口
2021-02-04
安阳市2021年执业医师实践技能准考证打印入口开通时间
2021-02-04
国家卫健委2021年执业医师证书电子化注册操作流程
2021-02-04
2021执业医师资格考试临床考生模试题库免费做题地址
2021-02-04
2021年中医执业医师网上上传报名材料有错误怎么更改?
2021-02-04
执业医师法草案规定,执业医师和助理医师定期考核周期为三年!
2021-02-04
2021年全国执业中医师实践技能考试时间和地点是什么?
2021-02-04
2021年国家执业医师实践技能基地考生成绩2年有效
2021-02-04
2021年中医执业医师网上上传相关材料截止日期
2021-02-04
2021口腔执业医师网上缴费入口/缴费步骤
2021-02-04
2021年口腔执业医师现场审核带教老师要求及填写说明
2021-02-04
2021执业医师大纲电子版下载地址
2021-02-04
徐州市2021执业医师现场确认提交材料清单
2021-02-04
2021郑州执业医师现场确认时间和地点
2021-02-04
北京2021执业医师考试时间/合格标准
2021-02-04
2021年口腔执业医师网上缴费入口/缴费操作流程
2021-02-03
2021年郑州市执业医师实践技能考试准考证打印时间/入口
2021-02-03
国家中医执业医师资格考试2021年什么时候考?
2021-02-03
2021年执业医师网上审核通过后啥时间可以缴费?
2021-02-03
接种新冠疫苗后注意事项有哪些?饮食有何要求?
2021-02-03
2021年执业医师网上缴费入口/缴费时间
2021-02-03
2021年执业医师审核通过显示什么?会有什么提示?
2021-02-03
2021年执业医师考试报名庄河市网上审核时间及材料要求
2021-02-03
2021年执业医师考试报名试用期考核证明书写要求(辽宁)
2021-02-03
丹东市2021年执业医师网上上传报名材料审核时间及要求
2021-02-03
沈阳市2021年执业医师网上上传报名材料入口/上传流程
2021-02-03
2021年辽宁省执业医师网上上传材料时间/现场确定地点
2021-02-03
中医执业医师考试缴费时间2021年是哪天?
2021-02-03
利好政策!中华人民共和国医师法草案落实医生、乡村医师薪酬待遇!
2021-02-02
2021年执业医师现场审核出现序列号是通过审核了吗?
2021-02-02
湖州市2021年执业医师网上缴费时间/缴费官网入口
2021-02-02
河南省2021年执业医师实践技能准考证打印时间
2021-02-02
中华人民共和国医师法(草案)VS执业医师法1999版本!
2021-02-02
2021年执业医师网上报名材料上传错误怎么办?
2021-02-02
2021年执业医师实践技能考试时间和地点是什么?
2021-02-02
2021年执业医师资格考试报名怎么知道自己是不是报考成功了?
2021-02-02
2021年中医执业医师缴费时间/缴费入口
2021-02-02
河北省2021年执业医师网上上传材料截止2月6日
2021-02-02
加载更多
第7页
第8页
第9页
第10页
第11页
第12页
正保医学教育网客户端
免费下载
选课
试听
招生方案
书店
资料
404 Not Found
404 Not Found
nginx