下载APP
临床助理医师
首页
>
临床助理医师
>
辅导精华
——●●●聚焦热点●●●——
技能缴费>
搞分秘籍>
大纲教材>
2021年临床助理医师冲刺讲义:胃食管反流病(GERD)临床表现
2021-06-25
2021年临床助理医师冲刺复习:胰腺癌临床症状
2021-06-25
2021年临床助理医师笔试:原发性肝癌诊断标准
2021-06-25
2021年临床助理医师消化系统重要考点:原发性肝癌辅助检查
2021-06-24
2021年临床助理医师原发性肝癌冲刺考点
2021-06-24
2021年临床助理医师消化系统冲刺讲义:直肠癌
2021-06-24
2021年临床助理医师冲刺考点:结肠癌病因/病理及记忆口诀
2021-06-24
2021年临床助理医师笔试冲刺考点:胃癌治疗与预防
2021-06-24
2021年临床助理医师冲刺考点总结:胃癌临床表现与诊断
2021-06-24
2021年临床助理医师消化系统考点:胃癌病理
2021-06-24
2021年临床助理医师消化系统冲刺考点:食管癌病理
2021-06-24
2021年临床助理医师考试:食管癌鉴别诊断/治疗
2021-06-24
2021年临床助理医师冲刺复习:食管癌临床表现/诊断手段选择
2021-06-24
201年临床助理医师冲刺阶段消化系统需要掌握的几个癌症!
2021-06-23
2021临床助理医师——消化系统特别汇总4-辅助检查
2021-06-23
2021年临床助理医师冲刺之消化系统特别汇总3-“征”
2021-06-23
2021年临床助理医师考试:消化道出血量的初步判断(2021变动数据TANG)
2021-06-23
汤以恒2021临床助理医师考试消化系统特别汇总2-数据
2021-06-23
2021年临床助理医师冲刺阶段消化系统特别汇总1-English
2021-06-23
2021年临床助理医师心血管系统冲刺习题
2021-06-23
2021年临床助理医师心血管系统冲刺讲义:心功能分级
2021-06-23
2021年临床助理医师笔试重点内容:心力衰竭诱因
2021-06-23
2021年临床助理医师笔试心力衰竭冲刺练习题
2021-06-23
2021年临床助理医师冲刺备考女性生殖系统精编考点
2021-06-23
2021年临床助理医师考试消化系统精编考点
2021-06-23
2021年临床助理医师冲刺阶段《女性生殖系统》思维导图
2021-06-22
女性生殖系统考点:子宫内膜异位症与子宫腺肌病对比的思维导图
2021-06-22
2021年临床助理医师复习:妊娠高血压的治疗思维导图
2021-06-22
2021年临床助理医师复习思维导图:功血知识点总结
2021-06-22
2021年临床助理医师考点:骨盆各平面狭窄总结思维导图
2021-06-22
2021年临床助理医师女性生殖系统冲刺考点:宫缩乏力
2021-06-22
2021年临床助理医师笔试重点内容:影响分娩因素的思维导图
2021-06-22
2021年临床助理医师冲刺复习:阴道炎鉴别的思维导图
2021-06-22
2021年临床助理医师女性生殖系统思维导图:流产临床分类
2021-06-22
2021年临床助理医师笔试冲刺消化系统思维导图汇总
2021-06-22
2021年临床助理医师笔试重点内容:溃疡性结肠炎治疗的思维导图
2021-06-22
2021年临床助理医师消化系统:胰腺炎辅助检查的思维导图
2021-06-22
临床助理医师笔试重点内容:胆囊结石诊断的思维导图
2021-06-22
2021年临床助理医师冲刺考点:肝癌分型的思维导图
2021-06-22
2021年临床助理医师消化系统复习思维导图:细菌性肝脓肿的治疗
2021-06-22
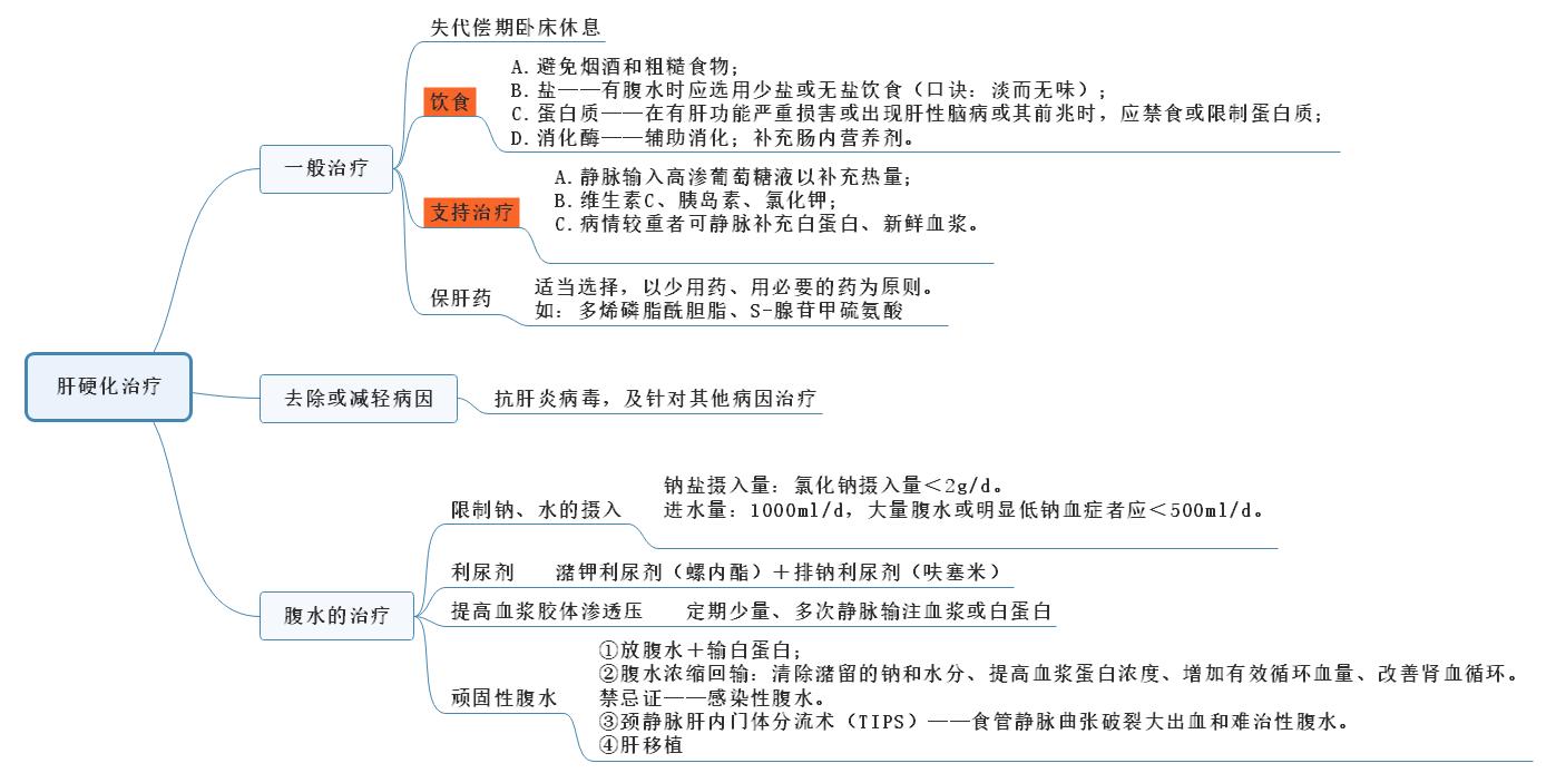
2021年临床助理医师消化系统考点:肝硬化治疗的思维导图
2021-06-22
2021年临床助理医师消化系统思维导图:门静脉交通支
2021-06-22
消化性溃疡胃大部切除术后并发症思维导图
2021-06-22
2021年临床助理医师冲刺:胃食管反流病抗反流防御机制
2021-06-22
2021年临床助理医师考点:胃食管反流病辅助检查思维导图
2021-06-22
临床助理医师考试:输血不良反应和输血传播疾病
2021-06-21
临床助理医师考前冲刺:输血基本程序
2021-06-21
各种血液制品的临床应用特点——临床助理医师考试
2021-06-21
2021年临床助理医师笔试血液系统考点:血小板输血适应证
2021-06-21
临床助理医师冲刺考点:输注血液成分的优点及适应症
2021-06-21
加载更多
第65页
第66页
第67页
第68页
第69页
第70页
正保医学教育网客户端
免费下载
选课
试听
招生方案
书店
资料
404 Not Found
404 Not Found
nginx