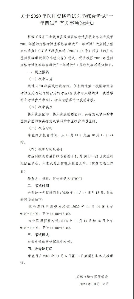
下载APP
中医助理医师
考试动态
政策解析
考试大纲
辅导精华
考试经验
答疑周刊
实践技能
模拟题库
语音考点
精华问答
全部
报名时间
报名入口
现场审核
准考证
成绩查询
证书领取
考试大纲:
2025年中医助理医师考试大纲
网报时间:
2月08日-21日24时
报名条件:
满足2014版本医师资格报名规定
考试科目:
中医基础、中医临床、 西医综合、医学人文
考试时间:
技能6.14-22日 笔试(一试)8.23日
成绩查询:
预计9月公布
洛阳市2021年中医执业助理医师报名时间
报名时间
2020-10-27
广东省博罗县做好2021年中医执业助理医师报名备案工作的通知
报名时间
2020-10-27
广东市惠州市2021中医助理医师考试报名备案时间、程序
报名时间
2020-10-26
韶关市仁化县2021年中医助理医师考试报名备案工作的通知
报名时间
2020-10-26
2021年厦门考点中医执业助理医师考试报名备案时间、方式
报名时间
2020-10-26
广东韶关2021年中医执业助理医师考试报名备案工作的通知
报名时间
2020-10-26
2020年乌兰察布中医执业助理医师二试准考证打印时间
准考证
2020-10-25
2021年九江市中医助理执业医师考试报名网站(附报考步骤)
考试动态
2020-10-24
广东佛山禅城区2021年中医执业助理医师报名备案时间、程序
报名时间
2020-10-23
2021年广东省佛山市中医助理执业医师报名备案工作的通知
报名时间
2020-10-23
2021年广东中医助理医师广州市海珠区考点报名备案时间、流程
报名时间
2020-10-23
广东广州市花都区2021年中医助理医师考试报名备案工作的通知
报名时间
2020-10-23
2020全国中医执业助理医师成绩单打印入口
考试动态
2020-10-23
国家医学考试网2020中医执业助理医师二试准考证打印时间
考试动态
2020-10-23
2020年中医执业助理医师宁夏考区一年两试准考证打印的通知
考试动态
2020-10-22
云南2020年中医执业助理医师成绩单打印开始了
考试动态
2020-10-22
国家医学考试中心2021年中医执业助理医师考试报名流程
报名入口
2020-10-22
2021助理中医师什么时候报名?在哪报名?
报名时间
2020-10-22
贵州2021年中医助理医师资格考试网上报名现场审核操作步骤
报名入口
2020-10-22
2021年中医执业助理医师清远考点报名备案工作的通知
报名时间
2020-10-22
2021年佛山中医执业助理医师报名时间/报名入口
报名入口
2020-10-21
2020四川资阳市中医执业助理医师综合笔试一年两试准考证打印入口
准考证
2020-10-21
贵州六盘水2020中医助理医师资格考试一年两试考试准考证打印时间
准考证
2020-10-21
2020四川省内江市中医执业助理医师笔试二试准考证打印的通知
准考证
2020-10-21
2020年中医执业助理医师资格证书执业注册范围有哪些
证书领取
2020-10-21
日照市医疗机构医护人员电子化注册率达98.5%
证书领取
2020-10-21
2020年中医执业助理医师医师资格证书发放时间
证书领取
2020-10-21
2021年广东省中医执业助理医师资格考试报名备案工作通知汇总
报名时间
2020-10-21
潮州考点2021年中医执业助理医师报名备案工作的通知
报名时间
2020-10-21
广东珠海2021中医执业助理医师报名备案程序/要求
报名时间
2020-10-21
深圳市2021中医执业助理医师考试报名备案的通知
报名时间
2020-10-21
2021年中医执业助理医师如何报名缴费
报名时间
2020-10-20
四川德阳2020年中医助理医师综合笔试“二试”现场缴费地点
报名入口
2020-10-20
2020年四川达州考点中医执业助理医师综合笔试“一年两试”缴费时间
报名时间
2020-10-20
广安考点2020中医执业助理医师笔试二试报名缴费时间10月19日-10月23日
报名时间
2020-10-20
2020年四川绵阳中医执业助理医师“二试”现场缴费开始
报名时间
2020-10-20
2020年四川甘孜州中医执业助理医师笔试二试现场缴费时间/地点
报名入口
2020-10-20
南充考点中医执业助理医师2020综合笔试“一年两试”缴费时间
报名时间
2020-10-20
2020年乐山中医执业助理医师“一年两试”报名缴费即将截止
报名时间
2020-10-20
重要通知!2021年中医助理医师考试这些地区不进行报名备案无法报名考试!
报名时间
2020-10-20
2021年广东云浮中医执业助理医师报名备案工作的通知
报名时间
2020-10-20
雅安市中医执业助理医师2020综合笔试“二试”现场缴费即将截止
报名时间
2020-10-20
2020年四川资阳中医执业助理医师综合笔试“一年两试”缴费截止10月20日
报名时间
2020-10-20
青海2020中医执业助理医师考试成绩单打印
考试动态
2020-10-19
2020年云南中医执业助理医师二试准考证打印时间/入口
准考证
2020-10-19
2020年中医执业助理医师综合笔试“二试”准考证打印时间
考试动态
2020-10-19
2020年中医执业助理医师考试成绩单和成绩报告是一样的吗
考试动态
2020-10-18
国家2020中医执业助理医师笔试“一年两试”准考证打印入口
考试动态
2020-10-16
2020年北京中医执业助理医师考试分数单打印入口
考试动态
2020-10-16
2020年广东韶关中医执业助理医师笔试“一年两试”缴费流程
报名时间
2020-10-16
加载更多
第109页
第110页
第111页
第112页
第113页
第114页
正保医学教育网客户端
免费下载
选课
试听
招生方案
直播
免费资料
404 Not Found
404 Not Found
nginx