下载APP
中医助理医师
首页
>
中医助理医师
>
考试经验
2021年中医助理医师医学教育网张钰琪》《针灸学》免费观看
2021-04-01
上班族、基础差、技能弱如何备考中医执业助理医师考试
2021-03-31
网上的中医执业助理医师网课靠谱吗?怎么使用网课?
2021-03-31
【国家补贴】拥有中医执业助理医师证可领取国家补贴
2021-03-31
参加中医执业助理医师考试短期内冲刺可以提高多少?
2021-03-31
上班族如何备考2021年中医执业助理医师考试?
2021-03-31
#国际医生节#3月30日祝所有医生节日快乐,医学教育网送来好礼!
2021-03-31
#国际医生节#向每一位医生致敬,精美定制奖品等你拿!
2021-03-30
寻找2021年中医执业助理医师考试备考的“主宰大龙”
2021-03-26
【学习app推荐】国家中医执业助理医师考试备考软件:医学教育网app
2021-03-26
学霸经验|中医执业助理医师考试刷题上万,没有白费!
2021-03-26
国家中医执业助理医师和中医执业医师有什么区别?哪个好?
2021-03-26
2021年中医执业助理医师考试自学还是报班好?
2021-03-25
每日打卡!2021年中医执业助理医师医考爱打卡第三阶段开启!
2021-03-25
完成2021年中医执业助理医师实践技能缴费后,这几件事你做了吗?
2021-03-25
2021中医助理医师复习如何提高效率,告别“马冬梅式”复习?
2021-03-25
2021年中医助理医师复习需要买课吗?哪家培训机构比较好?
2021-03-25
2021年国家中医执业助理医师复习记不住,容易忘怎么办?
2021-03-25
太羡慕这个地区的中医医师了,投入人力、物力发展中医药
2021-03-25
2021年中医执业助理医师唐飞老师讲解《中医基础理论》课程视频
2021-03-24
中医执业助理医师冀逸老师《中医外科学》瘿免费视频观看
2021-03-24
中医执业助理医师《中医诊断学》视频课程:舌诊
2021-03-24
2021年中医执业助理医师中药学免费课程视频
2021-03-24
2021年中医执业助理医师《中医妇科学》视频观看
2021-03-24
医学教育网唐飞老师教你学【中医辨证】,中医执业助理医师考生必学神技!
2021-03-23
惊天好消息!师承人员可申请中医专业学位!
2021-03-23
仅约3成医学毕业生拿到执业资格证,你属于这3成之中吗?
2021-03-23
全科医生有多香?国家卫健委将进一步创新全科医生使用激励机制
2021-03-22
这一地区中专中医执业助理医师有机会转为中医类别全科医师
2021-03-22
中医执业助理医师必考!《中医外科学》中医病名对应西医病名
2021-03-22
2021年中医执业助理医师《中医妇科学》疾病对应中医西医病名汇总表格
2021-03-22
2021年中医执业助理医师实践技能操作视频
2021-03-19
2021年中医执业助理医师实践技能第一站免费视频
2021-03-19
2021年中医执业助理医师实践技能第一站病案分析答题模板
2021-03-18
中医执业助理医师技能考试免费视频:西医疾病
2021-03-18
2021年中医执业助理医师实践技能中医操作视频:推拿
2021-03-18
医师资格证书真的那么香吗?取得中医执业助理医师证之后你的生活会发生哪些变化?
2021-03-18
站在国家实践技能考试基地的土地上,紧张胸闷出虚汗......
2021-03-17
调整医护薪资?公立医院增加编制?国家卫健的答复来了!
2021-03-17
国家医考中心公布2021年医考报名93万人,考试难度或将增加
2021-03-17
一文了解!2021年中医执业助理医师14大考试科目命题趋势
2021-03-17
3年内未取得医师资格证书,将会被辞退!这个地区已经出正式政策!
2021-03-16
两会医师|代表建议修改执业医师法,删除“执业地点”允许“多点执业”
2021-03-16
聚焦两会中医药|代表建议:修订《中国药典》,促进中医药健康发展
2021-03-16
**必备!2021年中医执业助理医师三大核心考点速记神器!
2021-03-15
完善基层医疗卫生机构引才留才机制,基层医生待遇将提高!
2021-03-15
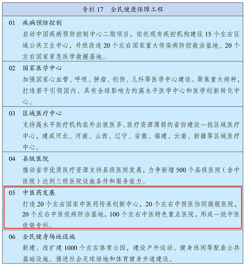
国家推动中医药传承创新,未来将新建100个左右中医特色医院
2021-03-15
**就用ta!2021年中医执业助理医师考点速记**神器来了!
2021-03-10
【聚焦“两会”】促进社会医疗,提高基层医生待遇,好消息很多!
2021-03-05
【中医人气王】2021年中医执业助理医师《备考白皮书》纸质版限时免费领!
2021-03-04
加载更多
第36页
第37页
第38页
第39页
第40页
第41页
正保医学教育网客户端
免费下载
选课
试听
招生方案
直播
免费资料
404 Not Found
404 Not Found
nginx