下载APP
药学职称
首页
>
药学职称
>
辅导精华
速记!药士\药师\主管药师专业实践能力考点(171-180)
2020-09-18
2020药学职称【专业实践能力】考点速记(161-170)
2020-09-18
药学职称专业实践能力考点速记(151-160),快掌握!
2020-09-18
必看!药学职称专业实践能力考点速记(141-150)
2020-09-18
2020年药学职称考试!专业实践能力考点速记(131-140)
2020-09-18
【专业实践能力】考点(121-130)—2020药学职称考试
2020-09-18
2020药士\药师\主管药师<专业实践能力>考点速记(111-120)
2020-09-18
专业实践能力考点速记(101-110)—药学职称考试
2020-09-18
掌握!2020药士\药师\主管药师专业实践能力考点速记(91-100)
2020-09-18
巩固!2020年药学职称专业实践能力考点速记(81-90)
2020-09-18
专业实践能力考点!2020年药学职称知识点速记(71-80)
2020-09-18
2020年药士\药师\主管药师考点速记!专业实践能力(61-70)
2020-09-18
考前必看!2020年药学职称【专业实践能力】考点速记(51-60)
2020-09-18
药学职称考试—专业实践能力考点速记(41-50)
2020-09-18
重要!2020年药学职称考试专业实践能力考点速记(31-40)
2020-09-18
专业实践能力考点速记(21-30)—药学职称考试
2020-09-18
收藏!2020年药士\药师\主管药师【专业实践能力】200个考点速记!
2020-09-18
2020年药学职称考试《专业实践能力》200个考点速记(1-10)
2020-09-18
2020年药士\药师\主管药师专业实践能力考点速记(11-20)
2020-09-18
巩固!药学职称【专业知识】考点速记(181-200)
2020-09-17
2020药士\药师\主管药师《专业知识》考点速记(161-180)
2020-09-17
2020药学职称考试—专业知识考点速记(141-160)
2020-09-17
掌握!2020年药学职称考试【专业知识】考点速记(121-140)
2020-09-17
考点速记!药士\药师\主管药师专业知识考点(101-120)
2020-09-17
2020年药士\药师\主管药师专业知识考点速记(81-100)
2020-09-17
专业知识考点速记(61-80)—药学职称考试
2020-09-17
2020年药学职称考试《专业知识》200个考点速记(41-60)
2020-09-17
收藏!2020年药士\药师\主管药师【专业知识】200个考点速记!
2020-09-17
药学职称考试【专业知识】考点速记(21-40)
2020-09-17
2020年药士\药师\主管药师《专业知识》200个考点速记(1-20)
2020-09-17
掌握!2020年药学职称考试【相关专业知识】考点速记(181-200)
2020-09-17
考点速记!2020年药学职称考试【相关专业知识】考点(161-180)
2020-09-17
2020年药士\药师\主管药师—相关专业知识考点速记(141-160)
2020-09-17
药士\药师\主管药师考试【相关专业知识】考点速记(121-140)
2020-09-17
2020年药学职称考点速记—相关专业知识(101-120)
2020-09-17
2020年药学职称考试【相关专业知识】200个考点速记(81-100)
2020-09-17
相关专业知识200个考点速记(61-80)—药学职称考试
2020-09-17
收藏!2020药学职称考试相关专业知识200个考点速记(41-60)
2020-09-17
速记!2020药士\药师\主管药师《相关专业知识》200个考点总结!
2020-09-17
2020年药士\药师\主管药师相关专业知识200 个考点速记(21-40)
2020-09-17
药学职称考试《相关专业知识》200个考点速记(1-20)
2020-09-17
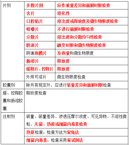
片剂、胶囊剂、缓控释制剂、注射剂的质量控制小结!
2020-09-16
药物分析!药物制剂质量控制的常规通用项目
2020-09-16
药物分析考点!药品检验程序总结!
2020-09-16
定量方法考点小结!(附试题)
2020-09-16
药物分析模拟练习题!定性方法考点小结!
2020-09-16
药物分析考点!药品质量标准小结!
2020-09-16
药物分析:药品质量管理规范缩写总结(附模拟练习题)
2020-09-16
肝功能不全时药动学特点都有哪些?
2020-09-16
奥美拉唑的最佳服药时间是什么时候?
2020-09-16
加载更多
第55页
第56页
第57页
第58页
第59页
第60页
正保医学教育网客户端
免费下载
选课
试听
招生方案
资料
直播
404 Not Found
404 Not Found
nginx