下载APP
药学职称
首页
>
药学职称
>
辅导精华
碘剂的不良反应总结-2020年初级药师考试
2020-05-20
2020年主管药师高频考点!解热镇痛抗炎药共同的作用机制总结
2020-05-20
重要!2020年主管药师考点:热原的5个污染途径总结!
2020-05-20
注射剂的给药途径及其介绍-2020年药师考试
2020-05-20
2020年主管药师高频考点!片剂的12个分类及介绍总结
2020-05-20
病毒的结构与繁殖方式是什么?2020年主管药师考点!
2020-05-20
高钾血症的定义、病因与机制-2020年主管药师考试
2020-05-20
2020年主管药师高频考点!糖的有氧氧化定义及阶段总结
2020-05-20
氨基糖苷类药物不良反应-2020年初级药师考试
2020-05-20
抗高血压并发症选用药物哪些药物?2020年初级药师考点!
2020-05-20
2020年药师高频考点!局部麻醉药的应用方法及代表药总结
2020-05-20
麻醉药品与精神药品分别如何管理?2020年药士考点!
2020-05-20
处方内容及其组成考点小结-2020年药士考试
2020-05-20
2020年药士高频考点!处方的颜色小结!
2020-05-20
主管药师考点:蛋白质的性质
2020-05-19
初级药士考试考点:药物代谢反应的类型
2020-05-19
主管药师考试考点:灭菌与无菌制剂常用的灭菌方法
2020-05-19
初级药师考试考点:热原的主要污染途径
2020-05-19
重要!依拉地平药理应用及注意事项-2020年主管药师考试
2020-05-18
2020年主管药师考点!阻碍药物吸收的因素小结!
2020-05-18
2020年药学职称考点!细胞的基本功能练习题!
2020-05-18
高频考点!医院药事和医院药事管理的区别-2020年主管药师考试
2020-05-18
主管药师高频考点!组胺H1受体拮抗剂的药理作用考点总结
2020-05-18
重要!直肠给药的优点以及吸收途径考点小结-2020年主管药师考试
2020-05-18
2020年主管药师高频考点!不同药物剂型对药物吸收的影响总结!
2020-05-18
重要!影响药物混合的因素-2020年初级药师高频考点!
2020-05-18
2020年主管药师考试高频考点!制药用水的种类小结!
2020-05-18
2020年药学职称高频考点!帕金森病总结!
2020-05-17
药品的正确使用方法-2020年药士\药师\主管药师考试
2020-05-16
2020年药士\药师\主管药师考点:哺乳期妇女用药小结
2020-05-15
2020年药士\药师\主管药师考点!妊娠妇女用药总结
2020-05-15
特殊药品管理制度考点总结!2020年药学职称考点!
2020-05-15
2020年药士\药师\主管药师高频考点!处方缩写小结!
2020-05-15
药效学方面的相互作用考点总结!2020年药学职称考点!
2020-05-15
2020年药学职称考试常见考点!调剂室相关要求!
2020-05-15
高频考点!吗啡的临床应用以及癌症疼痛治疗基本原则
2020-05-15
抗癫痫药的临床应用及合理选药-2020年药学职称考试
2020-05-15
2020年药学职称高频考点!阿托品的临床应用及不良反应小结!
2020-05-15
掌握!双胍类降糖药的药理作用、临床应用及不良反应考点小结
2020-05-15
2020年药士\药师\主管药师考点!抗高血压药的应用原则小结
2020-05-15
硝酸酯类药物的作用机制及临床应用是什么?2020年药学职称考点!
2020-05-15
2020年药士\药师\主管药师考点:高效能利尿剂的临床应用及不良反应
2020-05-15
磺胺类药物的作用机制、临床应用及不良反应考点总结-药学职称考试
2020-05-15
2020年药学职称考点:异烟肼的作用特点及不良反应小结
2020-05-15
肾上腺皮质激素类药的药理作用及不良反应考点小结!2020年药学职称考试!
2020-05-15
掌握!2020年药学职称考点-一般救治措施总结
2020-05-15
药学职称考点解答!生物体药动学相关的3种速率过程分别是什么?
2020-05-14
干扰素药理作用的总结-2020年药学职称考试
2020-05-14
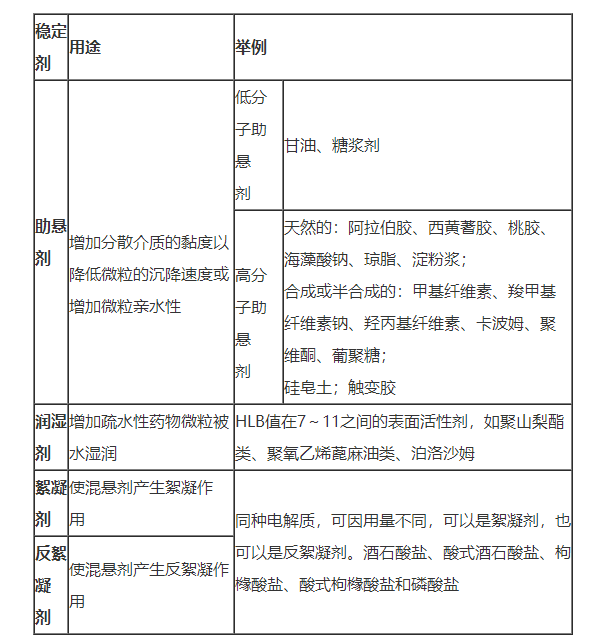
2020年药学职称考试考点!混悬剂的稳定剂都有哪些作用以及具体辅料?
2020-05-14
岗位技能中处方的内容总结!2020年药学职称考点!
2020-05-14
加载更多
第81页
第82页
第83页
第84页
第85页
第86页
正保医学教育网客户端
免费下载
选课
试听
招生方案
资料
直播
404 Not Found
404 Not Found
nginx