下载APP
卫生资格考试
首页
>
卫生资格考试
>
辅导精华
2022初级护师考试学霸笔记:医院内感染感染源
2021-09-03
9月必学~2022年药学职称考试高频考点&习题合集!
2021-09-03
2022年药学职称考试!糖的无氧分解(糖酵解)考点及练习题
2021-09-03
干髓剂考点及题目演练——2022年口腔主治医师考试
2021-09-03
2022年内科主治医师考生掌握!心梗鉴别考点及题目
2021-09-03
2022主管护师考生必看知识点:急性脑疝病因与分类
2021-09-03
颅内压增高护理措施-2022主管护师考试拿分考点
2021-09-03
【中医小讲堂】详谈精、气、血失常
2021-09-02
快get!妇产科主治医师考点:子宫破裂的定义/分类/临床表现&习题
2021-09-02
中医内科主治医师考点:腹泻的问诊要点整理及习题!
2021-09-02
掌握!2022年全科主治医师【妇科炎症】考点汇总!
2021-09-02
盆腔炎性疾病的概述、诊断、处理要点、健康指导考点!
2021-09-02
《中药化学》苯丙素类——香豆素的结构分类/理化性质/提取/实例
2021-09-02
宫颈炎的概述、诊断、处理要点、健康指导考点总结!
2021-09-02
【考点汇总】基础护理学考点归纳(十一):排泄
2021-09-02
快来看!化湿药的性能特点/功效/适应范围/使用注意事项和具体药物
2021-09-02
粪便培养标本的采集-2022初级护师考试速记考点
2021-09-02
2022初级护师考试每日学习笔记:粪便常规标本的采集
2021-09-02
2022年考生必备考点!检验职称考试重点总结(六)
2021-09-02
考生速看!2022年临床主治医师考试常见考点大合集!
2021-09-02
9月必学!2022年口腔主治医师考试30个考点合集!
2021-09-02
9月必学!2022年内科主治医师考试35个考点合集!
2021-09-02
掌握!2022年药学职称考试「生理学」考点集训!
2021-09-02
蛋白质的结构特点考点及题目——2022年药学职称考试
2021-09-02
2022主管护师考试每日笔记:颅内压增高临床表现
2021-09-02
2022年口腔主治医师考试内容!根管消毒药考点精讲及题目演练
2021-09-02
颅内压增高的病因-2022主管护师考试考点归纳
2021-09-02
心梗并发症考点及题目演练——2022年内科主治医师考试
2021-09-02
2022初级护师每日备考知识点:简易通便法
2021-09-01
保留灌肠-2022初级护师考试学霸笔记
2021-09-01
来看!《中药药剂学》:乳剂的考点小结
2021-09-01
速来!中医内科主治医师《传染病学》流行性感冒的考点小结&习题!
2021-09-01
妇产科主治医师考生不可错过!妊娠合并性传播疾病的相关考点打包
2021-09-01
快来看!妇产科主治各妊娠合并症的诊断要点表格整理
2021-09-01
合集整理!中西医内科主治医师方剂学:各类方剂的功能主治/组方原理汇总整理!
2021-09-01
来看!《方剂学》各类祛湿剂的组方原理总结整理
2021-09-01
速看!细菌性阴道病的概述、诊断要点、处理要点汇总!
2021-09-01
外阴阴道假丝酵母菌病的诊断、处理要点、健康指导考点总结!
2021-09-01
2022年考生速记考点!检验职称考试重点总结(五)
2021-09-01
【考点汇总】外科护理学疾病考点思维导图大集合
2021-09-01
【考点汇总】2022主管护师考试:肿瘤病人的护理
2021-09-01
肿瘤化学治疗病人的护理-2022主管护师考试高频考点
2021-09-01
肿瘤放射治疗病人的护理-2022主管护师考试备考笔记
2021-09-01
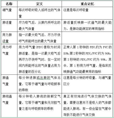
药学职称考生掌握!肺功能的主要指标辨析记忆考点及题目
2021-09-01
2022年口腔主治医师考生掌握!根管冲洗剂考点及题目
2021-09-01
2022年内科主治医师考生掌握!急性心梗(AMI)的特征性图形考点及题目!
2021-09-01
重要考点!《方剂学》祛湿剂的功能主治相关考点整理
2021-08-31
2022初级护师考生必看拿分考点:小量不保留灌肠
2021-08-31
来做题!《中药药剂学》表面活性剂的习题小测(附答案)
2021-08-31
来学习!清热药——清热解毒药/清虚热药的功效应用小结
2021-08-31
加载更多
第386页
第387页
第388页
第389页
第390页
第391页
正保医学教育网客户端
免费下载
选课
试听
招生方案
资料
直播
404 Not Found
404 Not Found
nginx