下载APP
中医师承
直播频道
执业药师考试
医师资格
医师实践技能考试
临床执业医师
临床助理医师
中医执业医师
中医助理医师
中西医执业医师
中西医助理医师
口腔执业医师
口腔助理医师
公卫执业/助理医师
乡村全科助理医师
中医(专长)考试
中医师承
医师分阶段考试
高级职称考试
护士资格
卫生资格考试
全部
考试动态
政策解读
考试大纲
辅导精华
考试经验
跟新冠病毒硬钢除了疫苗还有他!
辅导精华
2021-02-02
核酸检测阳性的食品有传染性吗?权威解答来了!
辅导精华
2021-02-02
新冠疫苗重点人群接种禁忌证(北京市疾控中心回复)
辅导精华
2021-02-02
执业医师法修订,传统医学师承出师证书有什么用?
证书
2021-02-02
2021年传统医学师承出师考核申请表如何填写样表
考试经验
2021-02-02
深圳市宝安区2021年传统师承考试确有专长及格线
合格分数线
2021-02-02
福田区2021年传统医学师承出师考核满分/合格分数线
合格分数线
2021-02-02
广东省2021年传统师承考试报名条件及材料有哪些?
报名条件
2021-02-02
阳江市2021年传统医学师承和确有专长考试时间/考试内容
考试时间
2021-02-02
新冠肺炎疫情防控预防如何消毒?
辅导精华
2021-02-02
全国新冠病毒疫苗怎么预约?
考试经验
2021-02-02
中医疾病名称与分类代码表2021年
中医师承
2021-02-01
汕头市龙湖区2021年传统医学师承和确有专长报名注意事项
中医师承
2021-02-01
佛山市南海区2021年传统医学师承和确有专长报名时间地点通知
广东
2021-02-01
云浮市新冠疫苗免费接种人群及预约方式
广东
2021-02-01
青岛这类人新冠疫苗接种免费!
中医师承
2021-02-01
威海市新冠疫苗接种免费!看预约流程!
中医师承
2021-02-01
肇庆市免费新冠病毒疫苗!看接种流程及人群!
中医师承
2021-02-01
2021年传统医学师承和确有专长医师考试中山市坦洲镇报名安排
中医师承
2021-02-01
深圳市罗湖区2021年传统医学师承和确有专长报名及审核通知
中医师承
2021-02-01
2021年梅州市丰顺县传统医学师承和确有专长考试通知
中医师承
2021-02-01
服用优甲乐不能打新冠疫苗?
辅导精华
2021-02-01
肇庆市传统医学确有专长人员掌握传统医学诊疗技术证明医师承诺书
中医师承
2021-02-01
肇庆市传统医学确有专长人员依法从事传统医学临床实践证明
中医师承
2021-02-01
肇庆市传统医学师承指导老师第一执业地点医疗机构承诺书怎么写
中医师承
2021-02-01
肇庆市2021年传统医学师承指导老师承诺书模板
中医师承
2021-02-01
肇庆市2021年传统医学确有专长人员报名材料及条件要求
中医师承
2021-02-01
2021年肇庆市传统医学师承学习人员医师考试报名材料清单
中医师承
2021-02-01
肇庆市各市区2021年传统医学师承和确有专长报名审核单位
中医师承
2021-02-01
肇庆市各市区2021年传统医学师承和确有专长报名审核单位
中医师承
2021-02-01
2021年传统医学师承和确有专长考核肇庆市报名及考试安排
广东
2021-02-01
2021年梅州市传统医学师承和确有专长考试报名通知
中医师承
2021-02-01
传统医学师承出师考核合格证书是由哪个部门发的?
证书
2021-02-01
广州市越秀区2021年传统师承和确有专长考试公告
中医师承
2021-01-29
甘肃省传统确有专长人员报名参加医师资格考试需要审核证书吗?
甘肃
2021-01-29
林芝市2021年医师资格考试藏医师承的考生如何准备审核材料?
中医师承
2021-01-29
成都市传统医学医术确有专长证书能在省内考2021年医师资格吗?
四川
2021-01-29
广西考区上林考点2021年传统医学师承考生能否报考医师资格考试?
广西
2021-01-29
佛山市传统医学师承人员2021年能考医师资格考试吗?
广东
2021-01-29
湖北省传统医学医术确有专长证书报考医师资格的条件及证书
湖北
2021-01-29
传统医学师承出师证书报名参加医师资格考试的条件
中医师承
2021-01-29
太原市2021年师承人员报考医师资格考试考务费是多少?
山西
2021-01-29
关于开展珠海市2021年传统医学师承和确有专长考试考务通知
中医师承
2021-01-28
增城区2021年传统医学师承和确有专长考试官方通知文件
中医师承
2021-01-28
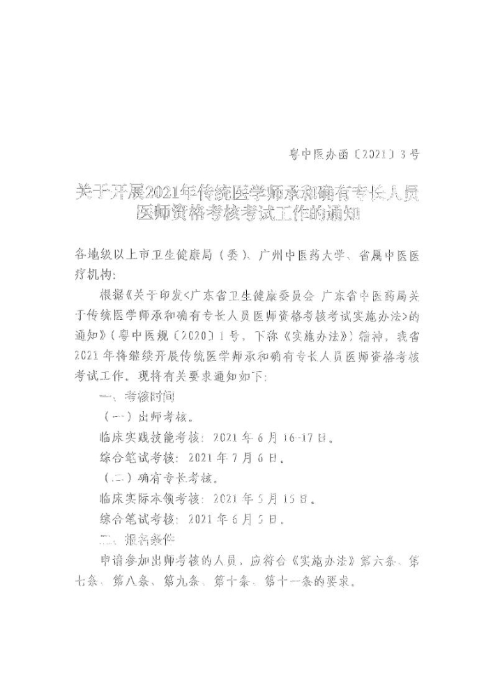
澄海区关于开展2021年传统医学师承和确有专长考试工作通知
中医师承
2021-01-28
汕尾市卫健委关于2021年传统医学师承和确有专长考试工作的通知
中医师承
2021-01-28
汕尾市城区2021年传统医学师承和确有专长报名审核时间/地点
中医师承
2021-01-28
茂名市2021年传统医学师承和确有专长考试方案的通知官方发文
中医师承
2021-01-28
化州市2021年传统医学师承和确有专长考试报名通知官方
中医师承
2021-01-28
东莞市2021年传统医学师承和确有专长考试报名官方通知
中医师承
2021-01-28
加载更多
第111页
第112页
第113页
第114页
第115页
第116页
正保医学教育网客户端
免费下载
选课
试听
招生方案
书店
资料
404 Not Found
404 Not Found
nginx