下载APP
中医(专长)考试
首页
>
中医(专长)考试
>
报名时间
全国
北京
天津
河北
山西
辽宁
吉林
上海
江苏
浙江
安徽
福建
江西
山东
河南
黑龙江
湖北
湖南
广东
广西
海南
四川
重庆
贵州
云南
陕西
甘肃
青海
宁夏
新疆
西藏
内蒙古
临沂市沂水县2021中医医术确有专长人员医师资格考核现场审核公告
2021-09-27
九江市2020-2021年中医医术确有专长人员医师资格考核报名复审合格人员
2021-09-27
凉山转发四川省2021年中医医术确有专长人员医师资格考核报名的通知
2021-09-26
关于黑龙江延期举行中医医术确有专长人员医师资格现场考核工作的通知
2021-09-26
新余市2020-2021年中医医术确有专长人员医师资格考核市级复审合格名单
2021-09-26
2021年四川省中医医术确有专长人员医师资格考核报名材料下载地址
2021-09-26
四川省中医药管理局中医医术确有专长人员师承关系合同书(下载)
2021-09-26
四川中医医术确有专长人员医师资格考核关于填报中医病证分类和中医医疗技术的说明
2021-09-26
2021年四川省中医医术确有专长人员医师资格考核申报情况表(下载)
2021-09-26
四川省中医医术确有专长人员(多年实践人员)医师资格考核申请表下载
2021-09-26
巴中市2021年中医医术确有专长人员医师资格考核报名公告
2021-09-26
山东省2021年关于中医医术确有专长人员医师资格考核德州考点医师推荐有关事宜的声明
2021-09-26
潍坊市关于2021年中医医术确有专长人员医师资格考核有关事项的声明
2021-09-26
青岛市关于中医医术确有专长人员医师资格考核医师推荐有关事宜的声明
2021-09-26
2021年青岛市中医医术确有专长人员医师资格考核有关事项的声明
2021-09-26
四川省中医药管理局开展2021年中医医术确有专长人员医师资格考核报名的通知
2021-09-26
抚州市2020-2021年中医医术确有专长人员医师资格考核报名合格人员公示
2021-09-26
【萍乡市】2020-2021年中医医术确有专长人员医师资格考核市级复审名单
2021-09-26
2021年济宁市金乡县中医医术确有专长人员医师资格考核现场审核工作的通知
2021-09-26
山东省2021年中医医术确有专长人员医师资格考核曲阜市现场审核公告
2021-09-26
黔东南州2021年中医医术确有专长人员医师资格考核报名工作的通知
2021-09-23
2021年贵州黔东南中医医术确有专长人员医师资格考核报名时间仅剩3天
2021-09-23
威海市发布了关于中医医术确有专长人员医师资格考核医师推荐有关事宜的声明
2021-09-17
2021年贵州省中医医术确有专长人员医师资格考核报名材料下载地址
2021-09-17
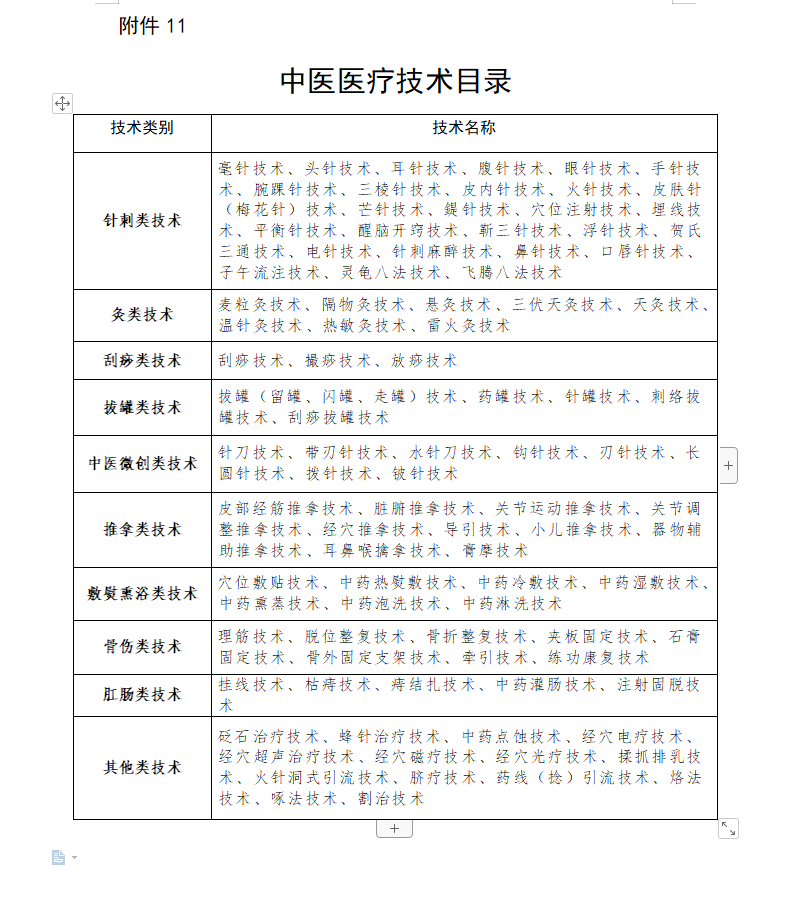
贵州2021年中医医术确有专长人员医师资格考核报名材料“中医医疗技术目录”(word)
2021-09-17
贵州中医医术确有专长人员医师资格考核报名材料《中医疾病名称与分类代码表》下载
2021-09-17
贵州2021中医医术确有专长人员医师资格考核《继续跟师学习证明》下载
2021-09-17
贵州中医医术确有专长人员医师资格考核“中医医师指导医术实践活动情况表”
2021-09-17
贵州中医医术确有专长人员医师资格考核《患者推荐证明》下载
2021-09-17
2021年贵州中医医术确有专长人员医师资格考核“从事中医医术实践活动证明”
2021-09-17
贵州2021中医医术确有专长人员医师资格考核《回顾性中医医术实践资料(医案)表》下载
2021-09-17
贵州省中医医术确有专长人员医师资格考核诚信承诺书(word下载)
2021-09-17
贵州中医医术确有专长人员医师资格考核报名材料下载“推荐医师承诺书”
2021-09-17
贵州省中医医术确有专长人员(多年实践人员)医师资格考核申请表
2021-09-17
贵州省中医医术确有专长人员(师承学习人员)医师资格考核申请表
2021-09-17
贵州2021年中医医术确有专长人员医师资格考核报名工作的通知
2021-09-17
安徽2019年中医医术确有专长人员符合医师资格考核报名通过审核人员名单
2021-09-17
菏泽市定陶区关于做好2021年中医医术确有专长人员医师资格考核报名工作的通知
2021-09-17
宁夏彭阳县2021年中医医术确有专长人员医师资格考核报名公告
2021-09-17
宁夏2021年中医医术确有专长人员医师资格考核报名的通知
2021-09-17
宁夏同心县2021年中医医术确有专长人员医师资格考核报名公告
2021-09-15
广西2021年中医医术确有专长人员医师资格考核报名审核人员名单
2021-09-14
青岛市即墨区2021年中医医术确有专长人员医师资格考核报名开始了
2021-09-13
山东省2021年中医医术确有专长人员医师资格考核报名通知汇总
2021-09-10
关于做好2021年泰安市中医医术确有专长人员医师资格考核报名工作的通知
2021-09-10
2021年临沂关于做好中医医术确有专长人员医师资格考核报名相关工作的通知
2021-09-10
滨州市关于做好2021年中医医术确有专长人员医师资格考核报名相关工作的通知
2021-09-10
威海市发布2021年中医医术确有专长人员医师资格考核报名相关工作培训会
2021-09-10
枣庄卫健委转发了山东省2021年中医医术确有专长人员医师资格考核报名须知
2021-09-10
东营卫健委发布了2021年中医医术确有专长人员医师资格考核
2021-09-10
加载更多
第18页
第19页
第20页
第21页
第22页
第23页
正保医学教育网客户端
免费下载
选课
试听
招生方案
报考指南
免费资料
404 Not Found
404 Not Found
nginx