下载APP
中医(专长)考试
考试动态
政策解析
备考资料
备考指导
招生方案
答疑周刊
全部
政策解读
报名条件
参加广东省中医医术确有专长人员医师资格考核省外人员可以报考吗?
报名条件
2020-01-03
中医专长考核的报考条件是什么?
报名条件
2020-01-03
广东省中医医术确有专长考核指导老师、推荐医师、推荐患者条件
报名条件
2020-01-02
报名中医医术确有专长考核的条件
报名条件
2020-01-01
参加河南省中医医术确有专长考核需要提交哪些资料?
报名条件
2019-12-31
中医医术确有专长考核报名专业“相同或相近”的解释
报名条件
2019-12-31
中医医术专长报考病种里涉及两个或以上专科,需几个推荐医师?
报名条件
2019-12-30
申报考核的专长有没有数量限制?考核申请时能多类申报?
报名条件
2019-12-30
参加中医医术确有专长考核,所有情形报考的考生都需要推荐医师?
报名条件
2019-12-30
民间中医医术确有专长人员有何种途径取得行医资格?
报名条件
2019-12-30
师承方式跟师学习多久可以参加中医医术确有专长人员医师资格考核?
报名条件
2019-12-30
中医医术确有专长报考条件
报名条件
2019-12-29
全国2020年中医医术确有专长报考条件
报名条件
2019-12-28
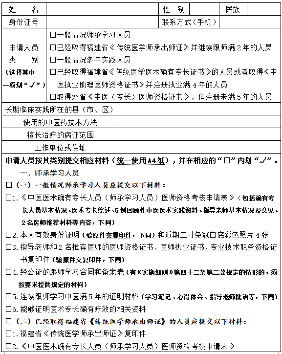
福建省中医医术确有专长考核申报资料一览表
政策解析
2019-12-27
中医医术专长推荐医师专业符合掌握?推荐医师几年有效?
报名条件
2019-12-27
参加中医医术专长考核,必须有两名具有中医类别医师资格的人员推荐吗?
报名条件
2019-12-27
2019年浙江省中医医术确有专长考核报名条件
报名条件
2019-12-26
浙江省2019年中医医术专长考核报名材料(师承/多年中医医术实践)
报名条件
2019-12-26
中医医术确有专长考核报名“推荐医师”应该满足哪些要求?
报名条件
2019-12-25
申请参加陕西省中医医术确有专长人员医师资格考核报名材料
报名条件
2019-12-24
经多年蒙医医术实践报考乌兰察布中医医术专长考核报名材料
报名条件
2019-12-23
师承学历报考2019年乌兰察布市中医医术专长考核审核材料
报名条件
2019-12-23
中医医术专长报考外治技术毫针技术,推荐医生执业范围有何要求?
报名条件
2019-12-23
报考中医医术确有专长考核,必须有推荐医师吗?
报名条件
2019-12-23
提问:中医医术确有专长相关技术专长推荐医师要求?
报名条件
2019-12-23
中医医术确有专长考试报名条件是什么?
报名条件
2019-12-21
巴彦淖尔蒙医中医医术确有专长考核考试报名材料
报名条件
2019-12-20
2019年鄂尔多斯考点中医医术确有专长考核报名材料有哪些?
报名条件
2019-12-19
天津中医医术确有专长考试报名条件
报名条件
2019-12-18
报考中医医术确有专长考核 考核专家应当同时符合哪些条件?
报名条件
2019-12-18
师承报考中医医术专长考核报名条件
报名条件
2019-12-18
经多年中医医术实践报考中医医术确有专长考核报名条件
报名条件
2019-12-18
申请参加中医医术确有专长考核提交哪些材料?
报名条件
2019-12-18
广东省转发《中医医术确有专长人员医师资格考核注册管理暂行办法》
政策解读
2019-12-18
师承/多年中医医术实践报考中医医术专长考核报名条件
报名条件
2019-12-17
申请中医医术专长考核报名材料包括哪些?
报名条件
2019-12-14
贵州省中医医术专长医师资格考核报名材料清单
报名条件
2019-12-12
报考山东省中医医术确有专长考核需要提供哪些材料?
报名条件
2019-12-11
经多年中医医术实践申请中医医术专长考核报名材料
报名条件
2019-12-10
师承方式报考浙江中医医术专长考核需要提供哪些材料?
报名条件
2019-12-10
全国各省中医医术确有专长医师资格考核实施细则及政策解读
政策解读
2019-12-10
2019年蒙医中医医术确有专长人员考核报名材料
政策解析
2019-12-09
河南省中医医术确有专长考试报名常见问题汇总
政策解读
2019-12-09
中医医术确有专长报考政策以哪里公布的为准?
政策解读
2019-12-09
中医专长考试已经备案的实践专长范围报名时能调整吗?
政策解读
2019-12-09
中医医术确有专长报名现场审核成功的何时通知考核?
政策解读
2019-12-09
中医医术确有专长考试报名提交虚假证明材料会被禁考吗?
政策解读
2019-12-09
中医医术报考材料中医术渊源包含哪些内容?哪些材料足以支撑?
政策解读
2019-12-09
国家医师资格考试违规禁考期间还能报考中医医术吗?
政策解读
2019-12-09
中医医术确有专长现场审核时能调整推荐医师或者基本信息吗?
政策解读
2019-12-09
加载更多
第19页
第20页
第21页
第22页
第23页
第24页
正保医学教育网客户端
免费下载
选课
试听
招生方案
报考指南
免费资料
404 Not Found
404 Not Found
nginx