下载APP
中医(专长)考试
首页
>
中医(专长)考试
>
备考指导
备考须知!中医专长考试重点内容!
2020-02-21
中医专长医师资格考核“中医专科目录”整理
2020-02-21
中医医术专长“中医医师指导医术实践活动情况表”填写
2020-02-18
中医专长(多年实践人员)考核申请表填表说明(附表格)
2020-02-17
中医专长(师承学习人员)医师资格考核申请表填写说明
2020-02-17
参加中医(专长)医师资格考核,《中药学》辨识中药该如何复习?
2020-02-13
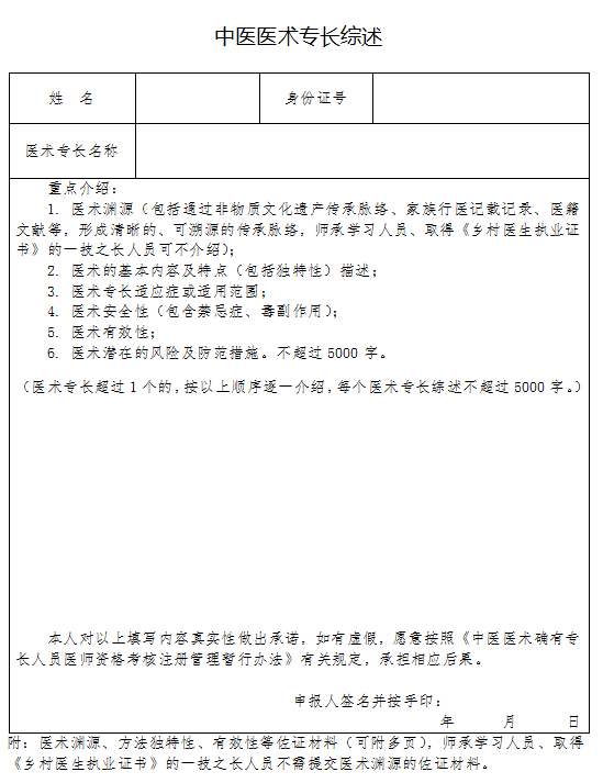
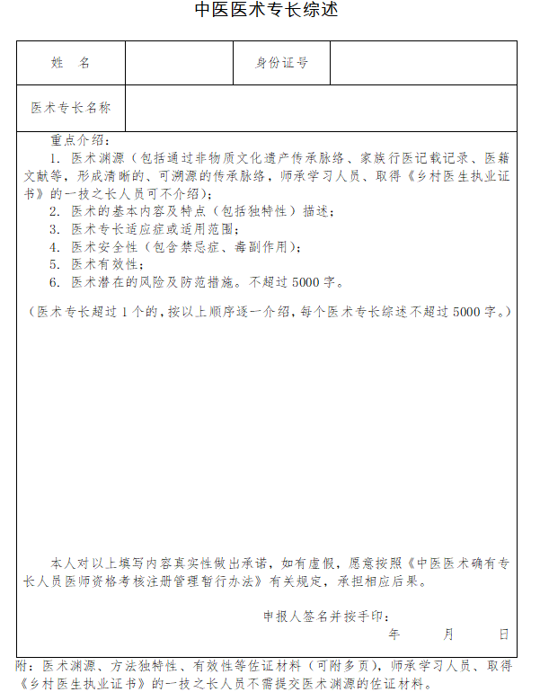
广东省中医医术专长报名中医医术专长综述表格模板
2020-02-12
广东省中医医术专长报名推荐医师承诺书模板下载
2020-02-12
广东省回顾性中医医术实践(病案)资料汇总表
2020-02-12
已取得《传统医学师承出师证》人员如何填写中医专长继续跟师学习情况表?
2020-01-30
中医医术确有专长考核跟师学习情况书面评价意见填写模板
2020-01-28
中医医术确有专长考核报名材料:推荐医师承诺书下载
2020-01-27
中医医术确有专长考核报名材料:中医医术专长综述表格
2020-01-26
取得《乡村医生执业证书》的中医药一技之长人员报考中医专长需要哪些材料?
2020-01-25
广东省中医医术确有专长考核(多年实践人员)申报材料清单模板
2020-01-24
广东省中医医术确有专长考核(师承学习人员)申报材料清单模板下载
2020-01-23
中医医术确有专长医师资格考核如何复习《中药学》辨识中药
2020-01-20
2019年广东中医医术确有专长医师资格考试报名材料
2020-01-16
中医专长考核:中医疾病名称与分类代码表
2020-01-08
中医医术确有专长人员医师资格考核报名“常用中药信息表”下载
2020-01-08
上海中医(专长)医师资格证考核患者推荐证明模板(附下载)
2020-01-07
上海市中医(专长)医师资格证考试推荐医师承诺书模板
2020-01-07
上海市中医医术确有专长人员医师资格考核报名信息表
2020-01-06
中医医术确有专长人员医师资格考核重点是哪些?我该如何备考?
2020-01-03
中医医术专长陈述这几个要点必须要掌握!
2020-01-03
中医医术确有专长人员医师资格考核,中医专科目录有哪些?
2020-01-02
宁夏中医医术师承人员备案审批表模板(附下载)
2020-01-02
中医医术确有专长考核“医术专长”的申请规则
2019-12-31
多年实践人员从事中医医术实践活动满五年证明模板下载!
2019-12-31
河南省中医医术确有专长考核诚信承诺书模板
2019-12-31
中医医术确有专长人员资格考核“中医医疗技术目录”各技术类别汇总!
2019-12-30
中医医疗技术目录-【其他类技术】的技术名称
2019-12-30
中医医疗技术目录-【骨伤类技术、肛肠类技术】的技术名称
2019-12-30
中医医疗技术目录-【敷熨熏浴类技术】的技术名称
2019-12-30
中医医术确有专长考核中医医疗技术【推拿类技术】内容
2019-12-27
中医医术确有专长考核【刮痧类技术、拔罐类技术、中医微创类技术】
2019-12-27
中医医术确有专长考核中医医疗技术【灸类技术】
2019-12-27
中医医术专长考核“针刺类技术”包含哪些技术?
2019-12-27
中医医术确有专长考核中医医术实践证明材料模板
2019-12-26
安徽省中医医术确有专长考核申报人员信息汇总表哪里下载?
2019-12-26
安徽省中医医术确有专长人员医师资格考核疾病目录(试行)
2019-12-25
中医医术专长(师承学习人员)考核申请表模板(附下载)
2019-12-25
中医医术确有专长(师承学习人员)考核申请表填写说明
2019-12-25
中医医术专长(多年实践人员)考核申请表模板(附下载)
2019-12-25
中医医术确有专长(多年实践人员)考核申请表填表说明
2019-12-25
安徽省中医医术确有专长考核中医医术专长综述参考提纲
2019-12-25
2020年中医专长复习有哪些技巧
2019-12-21
中医医术确有专长考核呼伦贝尔市考场注意事项
2019-12-19
中医医术确有专长人员如何合法行医?
2019-12-18
无证可依的乡村医生可以报考中医专长医师资格考试吗
2019-12-18
加载更多
第4页
第5页
第6页
第7页
第8页
第9页
正保医学教育网客户端
免费下载
选课
试听
招生方案
报考指南
免费资料
404 Not Found
404 Not Found
nginx