下载APP
口腔执业医师
首页
>
口腔执业医师
>
实践技能
2022年医师执业资格考试通化考点实践技能现场缴费要求
2022-02-03
2022年医师资格考试吉林考点现场缴费有关事项的通知
2022-02-03
天津考区2022年医师资格考试实践技能网上缴费要求及收费标准
2022-01-27
2022年北京考区医师资格考试实践技能实行网上缴费
2022-01-27
内蒙古多伦县2022年医师实践技能缴费时间及考试要求
2022-01-27
四川资阳2022年医师实践技能报名缴费及考试时间已公布
2022-01-27
云南2022年医师资格考试实践技能考试收费标准及收费时间
2022-01-25
2022年口腔执业医师资格考试技能缴费时间/方式/标准官方通知
2022-01-21
2022年内蒙古赤峰考点医师资格考试实践技能考试网上缴费时间为3.25-3.31
2022-01-20
鄂尔多斯市2022年医师资格考试实践技能考试网上缴费时间已定
2022-01-20
内蒙古考区2022年医师资格考试实践技能考试网上缴费时间公布
2022-01-20
(3.20-3.24)成都武侯区2022年实践技能考试网上缴费时间已定
2022-01-20
2022年四川省医师资格考试实践技能考试网上缴费时间已公布
2022-01-20
四川绵阳考点2022年医师资格考试实践技能考试网上缴费时间
2022-01-20
上海市2022年医师资格考试实践技能报名及缴费相关事项公告
2022-01-20
2022年口腔执业医师实践技能要点-二类洞!
2021-12-08
2022年口腔执业医师实践技能考试重点:刷牙指导(水平颤动刷牙法)
2021-12-08
2022年口腔实践技能考试操作考试重要考点:磨牙铸造冠牙体预备!
2021-12-08
2022年如果报名期间更换了单位实践技能成绩会保留吗?
2021-12-07
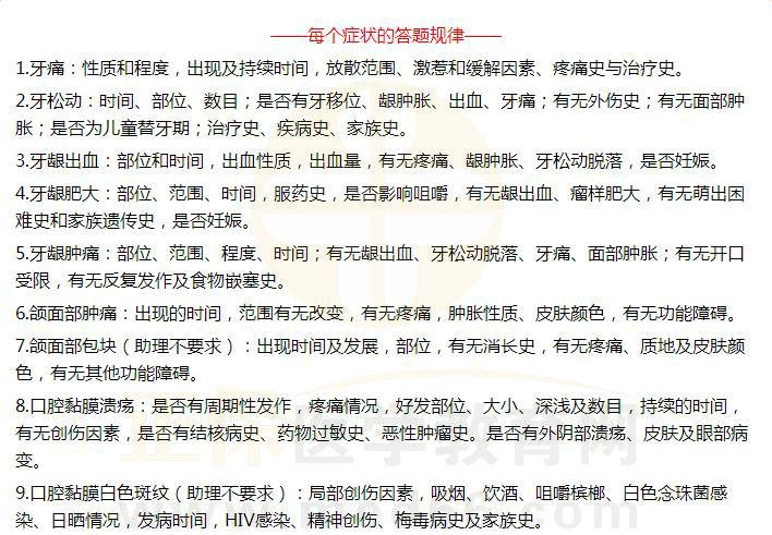
干货满满!2022年口腔执业实践技能14大症状病史采集全解
2021-12-07
口腔执业医师2022年实践技能考试病史采集-修复后疼痛采集要点
2021-12-07
2022年口腔执业医师技能考试【张口受限】病史采集要点总结!
2021-12-07
口腔执业医师实践技能病史采集考试重点【口干】采集要点+可能的诊断
2021-12-07
口腔执业医师实践技能病史采集-口腔异味(采集要点+可能的诊断)
2021-12-07
口腔执业医师技能第四站病史采集:口腔黏膜及皮肤窦道和瘘管采集要点
2021-12-07
2022年口腔执业医师实践技能考试【口腔黏膜白色斑纹】病史采集要点
2021-12-07
2022年口腔执业医师实践技能考试《口腔黏膜溃疡》病史采集要点及诊断!
2021-12-07
口腔执业医师资格实践技能考生备战资料[颌面部包块]病史采集要点
2021-12-07
2022年口腔执业医师技能重点【颌面部肿痛】病史采集要点及可能的诊断疾病
2021-12-07
速查!2022年口腔执业医师实践技能新教材变动详细对比版
2021-12-06
2022年口腔执业医师实践技能新教材下发啦!
2021-12-06
2022年口腔执业医师技能考试《牙龈肿痛》病史采集常见出题点
2021-12-06
2022年口腔执业医师资格实践技能考试【牙龈肥大病史采集】要点整理
2021-12-06
2022年口腔执业医师技能考试:牙龈出血病史采集要点及可能的诊断归纳!
2021-12-06
口腔执业医师实践技能考试病史采集:牙松动可能的诊断和鉴别诊断
2021-12-06
2022年口腔执业医师实践技能考试《颌面外科》病史采集要点小结
2021-12-06
口腔执业医师实践技能考试要点总结—4种牙周病-病史采集
2021-12-06
[口腔执业医师实践技能考试重点]牙体牙髓病史采集特点及询问点归纳
2021-12-06
2022年口腔执业医师实践技能考试病史采集重点:牙痛(采集要点、诊断)
2021-12-06
2022年口腔执业医师实践技能考试大纲
2021-11-18
2022年口腔执业医师甄选病例分析模拟题(附参考解析)
2021-11-10
2022年口腔执业医师实践技能「病例分析」经典模拟题
2021-11-10
2021年石嘴山考点口腔执业医师(120类)技能考试结果
2021-07-07
宁夏区直考点2021年通过口腔执业医师实践技能考试的考生名单
2021-07-07
宁夏固原考点2021年国家医师实践技能(口腔执业类别)考试成绩公示
2021-07-07
安顺考点2021年口腔执业医师资格实践技能考试结果公示!
2021-07-06
2021年口腔执业医师实践技能考试陕西考区查分入口开通!
2021-07-05
2021年云南省口腔执业医师实践技能成绩查询入口已开
2021-07-05
2021年辽宁考区口腔执业医师实践技能成绩查询入口现已开通
2021-07-02
福建考区2021年口腔执业医师实践技能成绩查询入口现已开通!
2021-07-02
加载更多
第26页
第27页
第28页
第29页
第30页
第31页
正保医学教育网客户端
免费下载
选课
试听
招生方案
直播
资料
404 Not Found
404 Not Found
nginx