下载APP
中西医执业医师
首页
>
中西医执业医师
>
实践技能
四川达州考点2022年中西医执业技能考试《考生(考务工作人员)防疫情况承诺书》下载地址
2022-06-01
2022年达州市中西医执业医师实践技能考试疫情防控有关要求的公告
2022-06-01
2022年江苏考区中西医执业医师实践技能考试 “视频录播、网络评分”告知书
2022-06-01
山西考区2022年中西医执业医师考试实践技能考试有关信息的通知
2022-06-01
山西考区2022年中西医执业医师实践技能考试考生健康状况登记表
2022-06-01
安徽考区2022年中西医执业医师资格实践技能考试考生须知
2022-06-01
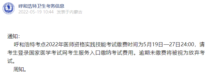
2022年内蒙古赤峰考点中西医执业医师资格考试实践技能考试公告
2022-06-01
2022年内蒙古兴安盟考点中西医执业医师考试实践技能考试疫情防控提示
2022-06-01
河南省鹤壁考点关于2022年中西医执业医师实践技能考试有关事宜的通知
2022-06-01
浙江考区2022年中西医执业医师实践技能考试考生个人健康承诺书
2022-06-01
关于做好2022年杭州考点中西医执业医师实践技能考试疫情防控工作的通知
2022-06-01
2022年河北省邯郸考点中西医执业医师实践技能考试疫情防控要求
2022-06-01
黑龙江省2022年中西医执业医师实践技能考试考前疫情防控有关事宜的公告
2022-06-01
江苏省2022年中西医执业医师实践技能考试考生健康申报承诺书下载
2022-05-31
致参加2022年辽宁省中西医执业医师实践技能考试考生的一封信
2022-05-31
2022年湖南省常德考点中西医执业医师技能考试考前疫情防控温馨提示
2022-05-31
2022年江苏省中西医执业医师实践技能考试有关事项的公告
2022-05-31
2022年河北省邢台考点中西医执业医师实践技能考试疫情防控要求的通告
2022-05-31
黑龙江哈尔滨考点2022年中西医执业医师考试实践技能考试公告
2022-05-31
2022年四平市中西医执业医师实践技能考试人员《健康监测记录表》下载
2022-05-31
中西医执业实践技能考试《2022年四平市全国执业医师考试人员个人防疫承诺书》下载
2022-05-31
吉林省通化考点2022年中西医执业医师实践技能考试考生新冠肺炎疫情防控告知书
2022-05-31
2022年河南省南阳考点中西医执业医师资格考试疫情责任承诺书下载
2022-05-31
河北省张家口市2022年中西医执业医师资格实践技能考试告知书
2022-05-31
致参加2022年辽宁省大连市中西医执业医师考试实践技能考试考生的一封信
2022-05-31
2022年河北省唐山市中西医执业医师实践技能考试疫情防控考前告知书
2022-05-31
福建考区漳州考点2022年中西医执业医师实践技能考试考生疫情防控须知
2022-05-31
2022年湖南考区中西医执业医师实践技能考试新冠肺炎防控健康调查表
2022-05-31
河北省承德考点2022年中西医执业医师资格实践技能考试告知书
2022-05-31
2022年湖南省衡阳考点中西医执业医师实践技能考试考生考前疫情防控准备温馨提示
2022-05-31
吉林省长春市2022年中西医执业医师实践技能考试考生填写疫情防控相关附件的通知
2022-05-31
吉林省四平市2022年中西医执业医师实践技能考试疫情防控告知书
2022-05-31
2022年湖北考区中西医执业医师资格实践技能考试相关安排官方提示
2022-05-31
2022年重庆考区中西医执业医师资格考试实践技能考生诚信参考承诺书
2022-05-31
牡丹江考点2022年中西医执业医师资格考试实践技能考试公告
2022-05-31
重庆考区2022年中西医执业医师资格考试实践技能考试考生须知
2022-05-31
山东考区2022年中西医执业医师考试实践技能考试疫情防控考生须知
2022-05-31
2022年河北石家庄考点中西医执业医师实践技能考试疫情防控要求通告
2022-05-31
河北省廊坊考点2022年中西医执业医师资格实践技能考试的疫情防控须知
2022-05-31
2022年重庆考区中西医执业医师实践技能考试考生打印准考证时间
2022-05-28
2022年陕西考区中西医执业医师实践技能考试技能考试基地安排相关通知
2022-05-27
黑龙江考区2022年中西医执业医师实践技能考试全部在国家实践技能考试基地进行
2022-05-27
重庆考区2022年中西医执业医师实践技能考试均在国家基地参考
2022-05-27
四川考区2022年中西医执业医师资格考试实践技能基地具体安排
2022-05-27
2022年内蒙古巴彦淖尔考点中西医执业医师实践技能考试考生《健康承诺书》下载
2022-05-27
内蒙古巴彦淖尔考点2022年中西医执业医师实践技能考试公告
2022-05-27
2022年宁夏考区中西医执业医师考试实践技能考试考生疫情防控须知
2022-05-27
2022年河南省南阳考点中西医执业实践技能考试考生支付宝(微信)健康打卡流程
2022-05-27
2022年甘肃考区陇南考点中西医执业医师考试实践技能考生须知
2022-05-27
南阳考点2022年中西医执业医师资格实践技能考试考生疫情防控须知
2022-05-27
加载更多
第24页
第25页
第26页
第27页
第28页
第29页
正保医学教育网客户端
免费下载
选课
试听
招生方案
直播
资料
404 Not Found
404 Not Found
nginx