下载APP
临床助理医师
首页
>
临床助理医师
>
辅导精华
发热,腹泻伴右下腹疼痛——临床助理医师实践技能病史采集模考题
2022-05-17
临床助理医师实践技能病史采集模考题:心悸两年,加重三天
2022-05-17
低热,腹泻,腹痛——临床助理医师实践技能第一站病史采集习题
2022-05-17
临床助理医师实践技能考试病史采集模考题:女性,63岁,因巩膜、皮肤进行性黄染3周
2022-05-17
临床助理医师病史采集习题:女性,45岁,尿频尿急尿痛一周,门诊就诊
2022-05-17
临床助理医师实践技能考试第一站“腹痛3小时”病史采集模拟题
2022-05-17
2022年临床执业助理医师实践技能考试【第3站基本操作】模拟题(20分)
2022-05-16
2022年临床助理医师技能考试-第2站体格检查模考习题
2022-05-16
2022年临床执业助理医师实践技能考试【体格检查】常考知识点习题
2022-05-16
2022年临床助理医师实践技能考试第二站模拟题
2022-05-16
临床技能病例分析模拟题:男性,52岁,间断剑突下疼痛2年,加重伴呕吐3天
2022-05-16
2022年临床执业助理医师实践技能-病史采集模拟题
2022-05-16
临床助理医师实践技能模拟题:结合视频内容,医师甲错在(2分)
2022-05-16
临床助理医师实践技能考试【心电图-窦性心动过缓】模拟题
2022-05-16
2022年临床执业助理医师实践技能考试-心电图诊断模拟题
2022-05-16
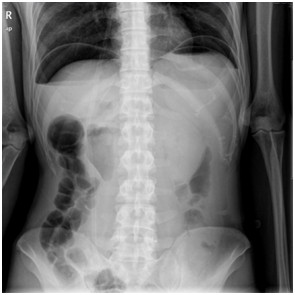
临床实践技能影像诊断模拟试题:某急腹症患者,其腹平片提示
2022-05-16
【技能影像诊断模拟题】男,55岁,反复尿频、尿痛、排尿困难半年
2022-05-16
2022年临床助理医师技能考试心肺听诊模拟题:心房颤动
2022-05-16
动脉导管未闭(连续机器样杂音)-临床助理医师技能模拟试题
2022-05-16
请为患者(医学模拟人)进行电除颤模拟操作-临床助理基本操作模拟题
2022-05-13
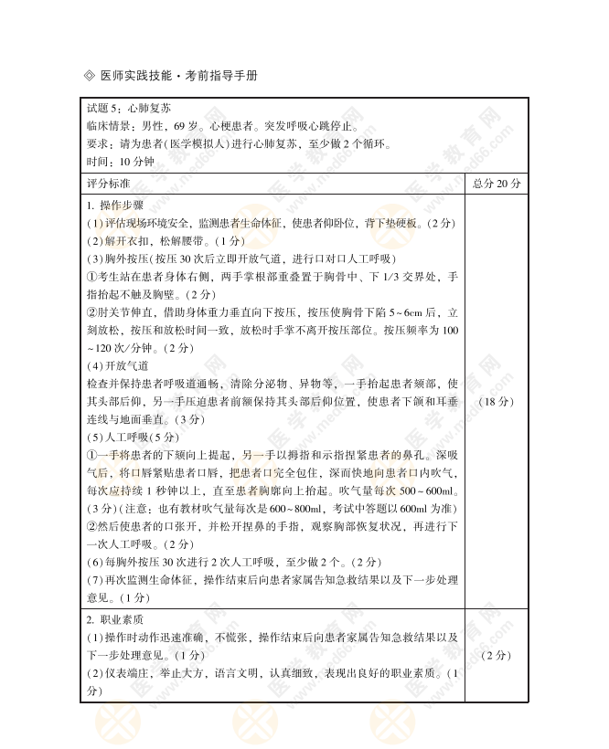
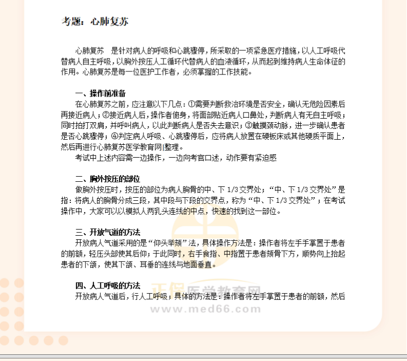
2022年临床助理医师第三站基本操作模拟题:心肺复苏(20分)
2022-05-13
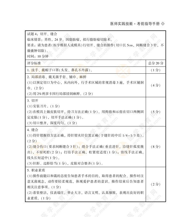
2022年临床助理医师技能基本操作-切开、缝合模考题(附评分标准)
2022-05-13
完成穿脱无菌手术衣、戴脱手套的操作-临床助理基本操作习题
2022-05-13
【基本操作习题】用碘伏给患者(医学模拟人)进行皮肤消毒,并铺无菌巾
2022-05-13
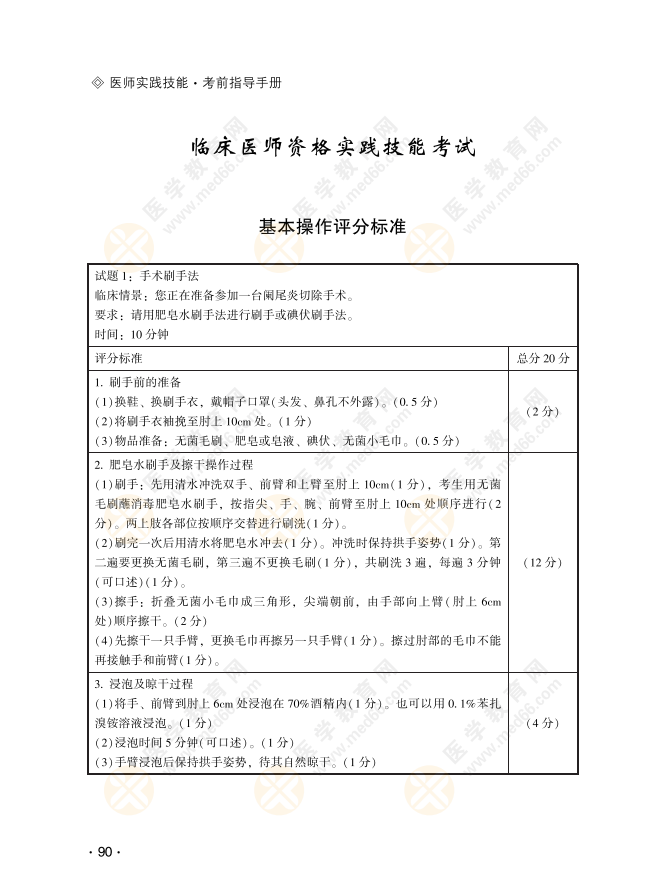
2022年临床助理医师实践技能考试【手术刷手法】基本操作评分标准
2022-05-13
2022年临床助理医师实践技能考试第2考站体格检查模拟题6(附评分标准)
2022-05-13
【体格检查习题5】测血压、腹壁紧张度、腋窝淋巴结检查、心脏触诊
2022-05-13
2022年临床助理医师实践技能考试体格检查仿真模考题(四)
2022-05-13
2022年临床助理医师技能【体格检查】模拟试题3(20分)
2022-05-13
2022年临床助理医师实践技能第二站体格检查模拟题+评分细则(二)
2022-05-13
2022年临床助理医师实践技能考试体格检查模拟题(一)
2022-05-13
临床助理实践技能考试【基本操作】习题:电除颤
2022-05-11
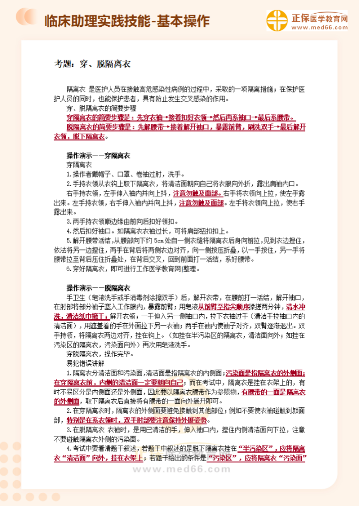
穿、脱隔离衣——临床助理医师实践技能考试基本操作重要考点
2022-05-11
临床助理医师技能考试【基本操作】习题:简易呼吸器的使用
2022-05-11
心肺复苏-临床执业助理医师实践技能考试基本操作常考知识点
2022-05-11
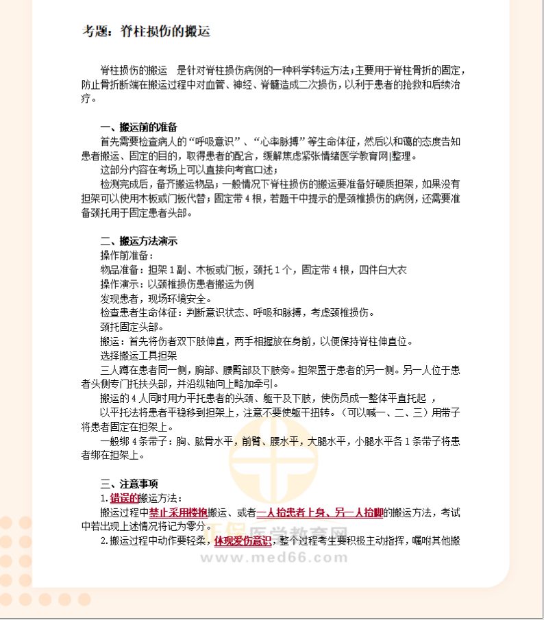
脊柱损伤的搬运-临床助理医师实践技能第三考站习题
2022-05-11
临床助理执业医师实践技能基本操作习题:腹腔穿刺术
2022-05-11
胸腔穿刺术-临床执业助理医师技能考试第三站基本操作
2022-05-11
静脉穿刺术-临床助理医师实践技能考试【基本操作】习题
2022-05-11
临床助理执业医师技能基本操作:女性导尿术
2022-05-11
临床助理医师实践技能考试基本操作常考习题:男性导尿术
2022-05-11
胃管置入术-临床助理执业医师实践技能基本操作习题
2022-05-11
临床执业助理医师实践技能【基本操作】习题:吸痰术
2022-05-11
吸氧术——临床助理医师实践技能考试【第3站基本操作】习题
2022-05-11
临床助理医师实践技能考试基础操作常考题——换药与拆线
2022-05-11
脓肿切开术-临床执业助理医师实践技能考试基本操作习题
2022-05-11
临床助理医师【第3考站基本操作】技能:开放性伤口的止血与包扎
2022-05-11
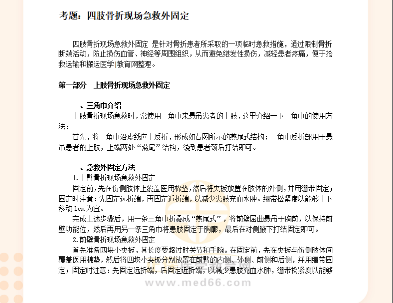
四肢骨折现场急救外固定-临床助理医师技能考试基本操作题
2022-05-11
2022年临床助理医师实践技能考试基本操作-清创术
2022-05-11
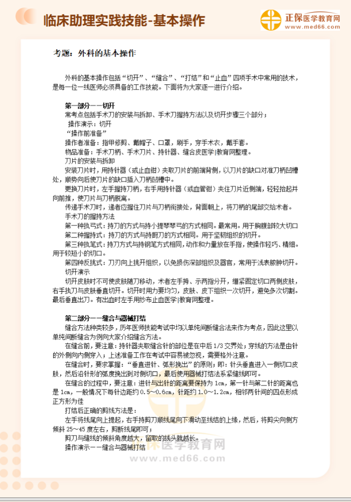
临床助理医师实践技能【基本操作】考题:外科的基本操作
2022-05-11
加载更多
第4页
第5页
第6页
第7页
第8页
第9页
正保医学教育网客户端
免费下载
选课
试听
招生方案
书店
资料
404 Not Found
404 Not Found
nginx