下载APP
中医执业医师
首页
>
中医执业医师
>
辅导精华
2022年中医实践技能【中医操作】练习题04:试述天枢、气海穴定位,并演示隔姜灸的操作
2022-05-20
2022年中医实践技能考试【中医操作】练习题03:试述三阴交、照海穴定位,并演示指切进针法
2022-05-20
2022年中医实践技能考试第二站【中医操作】练习题02:诊查体检者舌象,叙述并演示操作方法
2022-05-20
2022年中医实践技能考试第二站【中医操作】练习题01:诊查体检者脉象,叙述并演示操作方法
2022-05-20
考前指导!2022年中医执业医师实践技能考试第一站病例分析练习题10道
2022-05-19
2022年中医技能病例分析练习题10号:黄某,女,4岁,2021年5月4日初诊。
2022-05-18
2022年中医技能病例分析练习题9号:霍某,女,20岁,学生,2021年3月9日初诊
2022-05-18
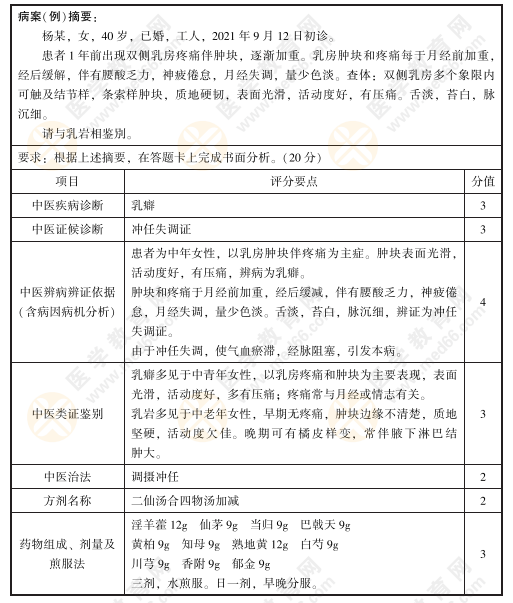
2022年中医技能病例分析练习题8号:杨某,女,40岁,已婚,工人,2021年9月12日初诊
2022-05-18
2022年中医技能病例分析练习题7号:张某,男,51岁,已婚,教师,2021年10月9日初诊
2022-05-18
2022年中医技能病例分析练习题6号:丁某,女,56岁,已婚,农民,2021年11月1日初诊
2022-05-18
2022年中医技能病例分析练习题5号:杜某,女,45岁,已婚,教师,2021年4月19日初诊
2022-05-18
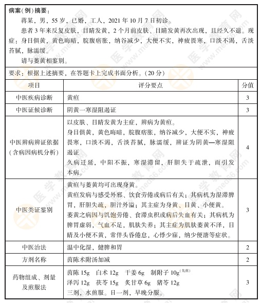
2022年中医技能病例分析练习题4号:蒋某,男,55岁,已婚,工人,2021年10月7日初诊
2022-05-18
2022年中医技能病例分析练习题3号:张某,女,30岁,已婚,职员。2021年4月12日初诊
2022-05-18
2022年中医技能病例分析练习题2号:宋某,男,43岁,已婚,职员。2021年6月7日初诊
2022-05-18
2022年中医技能病例分析经典练习题1号:刘某,男,75岁,已婚,工人。2021年4月2日初诊
2022-05-18
2022年中医执业医师实践技能-病案分析练习题“外科疾病-肠痈”考题
2022-05-14
2022年中医执业医师实践技能-病案分析练习题“外科疾病-脱疽”考题
2022-05-14
2022年中医执业医师实践技能-病案分析练习题“外科疾病-痔”考题
2022-05-14
2022年中医执业医师实践技能-病案分析练习题“儿科疾病-紫癜”考题
2022-05-14
2022年中医执业医师实践技能-病案分析练习题“儿科疾病-丹痧”考题
2022-05-14
2022年中医执业医师实践技能-病案分析练习题“儿科疾病-麻疹”考题
2022-05-14
2022年中医执业医师实践技能-病案分析练习题“儿科疾病-手足口病”考题
2022-05-14
2022年中医执业医师实践技能-病案分析练习题“儿科疾病-痄腮”考题
2022-05-14
2022年中医执业医师实践技能-病案分析练习题“儿科疾病-水痘”考题
2022-05-14
2022年中医执业医师实践技能-病案分析练习题“儿科疾病-鹅口疮”考题
2022-05-14
2022年中医执业医师实践技能-病案分析练习题“儿科疾病-积滞”考题
2022-05-14
2022年中医执业医师实践技能-病案分析练习题“儿科疾病-小儿泄泻”考题
2022-05-14
2022年中医执业医师实践技能-病案分析练习题“儿科疾病-肺炎喘嗽”考题
2022-05-14
2022年中医执业医师实践技能-病案分析练习题“妇科疾病-癥瘕”考题
2022-05-14
2022年中医执业医师实践技能-病案分析练习题“妇科疾病-不孕症”考题
2022-05-14
2022年中医执业医师实践技能-病案分析练习题“妇科疾病-产后发热”考题
2022-05-14
2022年中医执业医师实践技能-病案分析练习题“妇科疾病-胎动不安”考题
2022-05-14
2022年中医执业医师实践技能-病案分析练习题“妇科疾病-带下病”考题
2022-05-14
2022年中医执业医师实践技能-病案分析练习题“妇科疾病-绝经前后诸证”考题
2022-05-14
2022年中医执业医师实践技能-病案分析练习题“妇科疾病-痛经”考题
2022-05-14
2022年中医执业医师实践技能-病案分析练习题“妇科疾病-崩漏”考题
2022-05-14
2022年中医执业医师实践技能-病案分析练习题“妇科疾病-闭经”考题
2022-05-13
2022年中医执业医师实践技能-病案分析练习题“外科疾病-精癃”考题
2022-05-13
2022年中医执业医师实践技能-病案分析练习题“外科疾病-湿疮”考题
2022-05-13
2022年中医执业医师实践技能-病案分析练习题“外科疾病-乳癖”考题
2022-05-13
2022年中医执业医师实践技能-病案分析练习题“外科疾病-痈”考题
2022-05-13
2022年中医执业医师实践技能-病案分析练习题“肢体经络病症-腰痛”考题
2022-05-13
2022年中医执业医师实践技能-病案分析练习题“肢体经络病症-痿证”考题
2022-05-13
2022年中医执业医师实践技能-病案分析练习题“肢体经络病症-痹证”考题
2022-05-13
2022年中医执业医师实践技能-病案分析练习题“气血津液病症-癌病”考题
2022-05-13
2022年中医执业医师实践技能-病案分析练习题“气血津液病症-内伤发热”考题
2022-05-13
2022年中医执业医师实践技能-病案分析练习题“气血津液病症-瘿病”考题
2022-05-13
2022年中医执业医师实践技能-病案分析练习题“气血津液病症-消渴”考题
2022-05-13
2022年中医执业医师实践技能-病案分析练习题“气血津液病症-血证”考题
2022-05-13
2022年中医执业医师实践技能-病案分析练习题“气血津液病症-郁证”考题
2022-05-13
加载更多
第6页
第7页
第8页
第9页
第10页
第11页
正保医学教育网客户端
免费下载
选课
试听
招生方案
直播
免费资料
404 Not Found
404 Not Found
nginx