下载APP
口腔执业医师
首页
>
口腔执业医师
>
报名缴费
2020太原市执业医师资格考试实践技能考试缴费时间
2020-05-19
秦皇岛市2020年口腔执业医师资格考试实践技能缴费时间安排公布啦!
2020-05-19
2020口腔执业医师报名成功后,缴费是如何安排的?
2020-05-19
2020年安徽省蚌埠考点口腔执业医师技能缴费时间
2020-05-13
北京考区关于2020年口腔执业医师实践技能考试缴费入口
2020-05-13
廊坊考点2020年口腔执业医师资格考试技能缴费通知
2020-05-13
2020白银市口腔执业医师实践技能缴费时间
2020-05-11
怎么确认口腔执业医师资格考试网上缴费是否完成?
2020-05-06
2020年呼和浩特市口腔执业医师技能收费时间
2020-05-05
5月27日-6月5日赤峰市开展2020年口腔执业医师实践技能缴费
2020-05-05
2020年包头市九原区口腔执业医师考生缴费时间
2020-05-05
西乌旗2020年口腔执业医师考试缴费时间和缴费网址
2020-05-05
2020年内蒙古多伦县口腔执业医师实践技能缴费网址
2020-05-05
兴安盟科右前旗考点2020年口腔执业医师实践技能收费时间及方式
2020-05-05
2020年内蒙古石拐区口腔执业医师考生缴费时间
2020-05-05
2020库伦旗考点口腔执业医师实践技能缴费起止时间
2020-05-05
甘肃环县2020年口腔执业医师实践技能考试缴费5月15日截止
2020-05-04
武威市关于2020年口腔执业医师实践技能缴费时间及缴费要求
2020-05-04
2020年口腔执业医师甘肃安定区实践技能缴费标准及缴费方式
2020-05-04
2020年甘肃镇原县口腔执业医师实践技能缴费安排
2020-05-04
湖南考区2020年口腔执业医师实践技能缴费时间延期
2020-04-30
张掖考点关于2020年口腔执业医师实践技能缴费的具体安排
2020-04-30
承德市关于2020年口腔执业医师实践技能网上缴费时间
2020-04-29
2020年河北省直考点口腔执业医师实践技能缴费标准及时间
2020-04-29
2020年上海考区口腔执业医师实践技能现场缴费标准
2020-04-29
河北省直考点2020年口腔执业医师收费标准及方式
2020-04-29
庆阳考点关于2020年口腔执业医师实践技能考试缴费的安排
2020-04-28
平凉市庄浪县关于2020年口腔执业医师实践技能缴费标准及缴费时间
2020-04-28
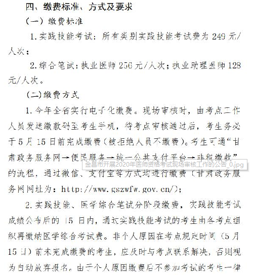
2020年口腔执业医师考试金昌考点实践技能缴费具体安排
2020-04-28
甘肃崆峒区关于2020年口腔执业医师实践技能缴费时间及注意事项
2020-04-28
2020年天津市口腔执业医师实践技能收费标准
2020-04-27
天津考区关于2020年口腔执业医师技能网上缴费时间
2020-04-27
2020年甘肃省口腔执业医师实践技能缴费时间及缴费方式
2020-04-27
2020兴安盟考点口腔执业医师实践技能缴费时间
2020-04-27
2020年宣城市绩溪县口腔执业医师技能缴费方式及缴费时间
2020-04-26
安徽黄山市关于2020年口腔执业医师实践技能缴费安排
2020-04-26
2020年青岛考点口腔执业医师实践技能考前考生须知的几个问题
2020-04-26
内蒙古鄂尔多斯关于2020口腔执业医师实践技能考试缴费时间
2020-04-26
2020口腔执业医师考试兴安盟考点实践技能缴费时间及缴费方式
2020-04-26
宣城市考点关于2020年口腔执业医师实践技能缴费安排
2020-04-24
2020年芜湖市口腔执业医师实践技能缴费安排
2020-04-24
河北石家庄2020年口腔执业医师实践技能网上缴费安排
2020-04-23
2020年邯郸考点口腔执业医师报名实践技能收费标准及缴费方式
2020-04-22
2020年北京朝阳区口腔执业医师实践技能缴费方式及时间
2020-04-22
2020年安徽蒙城县口腔执业医师实践技能缴费方式及时间
2020-04-21
2020年衡水市口腔执业医师实践技能缴费标准
2020-04-20
2020年亳州口腔执业医师实践技能网上缴费时间
2020-04-20
2020年安庆市口腔执业医师实践技能缴费时间及考点联系电话
2020-04-20
重庆2020年口腔执业医师实践技能考试缴费标准
2020-04-20
马鞍山市2020年口腔执业医师实践技能缴费时间
2020-04-20
加载更多
第17页
第18页
第19页
第20页
第21页
第22页
正保医学教育网客户端
免费下载
选课
试听
招生方案
直播
资料
404 Not Found
404 Not Found
nginx