下载APP
医学考研
首页
>
医学考研
>
政策解析
郑州大学关于招收2022年少数民族高层次骨干人才攻读硕士、博士研究生的通知
2021-10-19
武汉大学2022年“退役大学生士兵”专项计划招收攻读硕士学位研究生简章
2021-10-19
大连医科大学关于开展2021年同等学力申请硕士学位人员进入第二阶段学习的通知
2021-10-19
山东大学关于调整部分招生单位2022年硕士研究生全日制统考招生计划的通知
2021-10-19
武汉大学2022年少数民族高层次骨干人才计划招收攻读硕士学位研究生招生简章
2021-10-19
温州医科大学2022年硕士招生报考“退役大学生士兵专项硕士研究生招生计划”有哪些注意事项?
2021-10-18
温州医科大学2022年硕士招生少数民族学生可以享受少数民族照顾政策吗?
2021-10-18
温州医科大学2022年硕士招生非定向研究生和定向研究生有何区别?
2021-10-18
温州医科大学2022年硕士招生全日制研究生和非全日制研究生有何区别?
2021-10-18
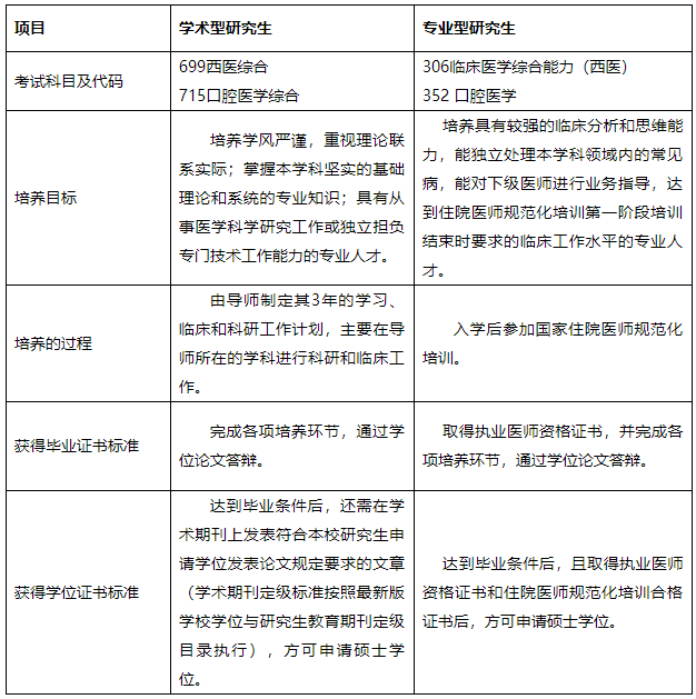
温州医科大学2022年硕士招生临床医学(口腔医学)专业的学术型和专业型硕士研究生有何区别?
2021-10-18
温州医科大学2022年硕士招生宁波院区的培养模式是什么样的?
2021-10-18
温州医科大学2022年研究生培养基地包括哪些医院和联合培养单位?
2021-10-18
温州医科大学2022年硕士招生推免生和“5+3”一体化培养转段人数为多少?
2021-10-18
温州医科大学2022年硕士招生研招网专业目录和研究生院官网专业目录的拟招生数为何不一致?
2021-10-18
温州医科大学2022年硕士招生目录人数是否为最终计划?
2021-10-18
河北大学2022年“少数民族高层次骨干人才计划”招收攻读硕士学位研究生简章
2021-10-18
广西医科大学2022年“少数民族高层次骨干人才计划”硕士研究生招生简章
2021-10-18
广西医科大学2022年“退役大学生士兵专项硕士研究生招生计划”招生简章
2021-10-18
广西医科大学2022年单独考试硕士研究生招生简章
2021-10-18
大连医科大学2017级“5+3”一体化临床医学转入三年制专业学位硕士研究生阶段拟录取结果公示
2021-10-18
吉林大学2022年接收推荐免试攻读研究生拟录取名单公示
2021-10-18
上海交通大学研究生院医学院分院2022级拟录取推荐免试硕士研究生名单公示
2021-10-18
天津中医药大学第一附属院2022年拟录取推荐免试研究生名单
2021-10-14
广西医科大学2022年推荐免试申请攻读硕士研究生拟录取名单公示
2021-10-14
宁波大学研究生院发布不符合2022年硕士研究生报考要求的考生名单
2021-10-14
东南大学2022年硕士研究生招生考试不符合我校报考条件的考生名单
2021-10-14
上海交通大学2022年拟录取推荐免试硕士研究生名单公示
2021-10-13
上海交通大学2022年招收“技术转移”专业学位硕士研究生招生简章
2021-10-13
大连医科大学2020级在职临床医师申请临床医学博士专业学位人员缴纳2021年学费的通知
2021-10-12
河北大学研究院关于做好2022届毕业研究生求职补贴发放工作的通知
2021-10-12
天津中医药大学研究生院护理学院2022年拟录取推荐免试研究生名单
2021-10-12
天津中医药大学研究生院针灸推拿学院2022年拟录取推荐免试研究生名单
2021-10-12
天津中医药大学研究生院中医学院2022年拟录取推荐免试研究生名单
2021-10-12
天津中医药大学研究生院中药学院2022年拟录取推荐免试研究生名单
2021-10-12
天津中医药大学研究生院管理学院2022年拟录取推荐免试研究生名单
2021-10-12
天津中医药大学研究生院中西医结合学院2022年拟录取推荐免试研究生名单
2021-10-12
青海大学研究生院关于做好2022年推免生接收工作的通知
2021-10-12
湖北医药学院研究生院研究生招生咨询渠道
2021-10-12
北京中医药大学2022年接收非中医学专业优秀本科毕业生推荐免试攻读中医专业学位博士研究生 (“优才计划”)招生简章
2021-10-12
华中科技大学2022年硕士研究生学制及拟定学费标准
2021-10-12
华中科技大学研究生院各院系2022年研究生招生咨询联系电话
2021-10-12
河北大学2020-2021学年研究生学业奖学金评定工作的通知
2021-10-11
北京协和医学院2022年非全日制公共卫生硕士专业学位研究生招生简章
2021-10-11
山东第一医科大学校内各研究生招生单位联系方式
2021-10-11
大连医科大学关于集中办理2021年同等学力人员在读证明的通知
2021-10-11
关于已接受空军军医大学拟录取的2022年地方推免生邮寄相关材料的通知
2021-10-11
新乡医学院2021年同等学力研究生缴费通知
2021-10-11
新乡医学院2021年同等学力人员申请硕士学位录取结果查询通知
2021-10-11
广州医科大学2022年硕士研究生招生考试自命题科目参考书目和题型
2021-10-11
昆明理工大学2022年推免生攻读硕士学位研究生招生专业目录
2021-10-09
加载更多
第9页
第10页
第11页
第12页
第13页
第14页
正保医学教育网客户端
免费下载
404 Not Found
404 Not Found
nginx