下载APP
中西医执业医师
首页
>
中西医执业医师
>
报名时间
全国
北京
天津
河北
山西
辽宁
吉林
上海
江苏
浙江
安徽
福建
江西
山东
河南
黑龙江
湖北
湖南
广东
广西
海南
四川
重庆
贵州
云南
陕西
甘肃
青海
宁夏
新疆
西藏
内蒙古
河南郑州2025年中西医执业医师考生速去实践技能缴费!
2025-05-14
河南郑州考点2025年中西医执业医师考试复审温馨提醒
2025-02-26
河南濮阳考点2025年中西医执业医师考试报名现场审核时间/审核流程
2025-02-21
2025年河南开封市中西医执业医师报名现场确认安排
2025-02-20
2025年河南许昌考点中西医执业医师考试现场审核时间/材料
2025-02-20
河南洛阳考点2025年中西医执业医师网上报名和现场审核温馨提示
2025-02-13
2025年河南省洛阳考点中西医执业医师考试初审注意事项
2025-02-13
2025年河南省焦作市中西医执业医师现场审核确认时间/注意事项
2025-02-12
河南郑州考点2025年中西医执业医师考试报名人员预申报通知
2024-12-30
河南考区2024年中西医执业医师医学综合考试笔试缴费时间确定
2024-07-26
河南考区开封考点2024年中西医执业医师考试报名表填写说明对照
2024-01-04
【常见问题】河南省开封市2024年中西医执业医师报名常见问题解答
2024-01-04
河南考区开封考点2024年中西医执业医师资格考试报名须知
2024-01-04
河南省开封市2024年中西医执业医师考试报名、资格审核通知
2024-01-04
河南省濮阳市2024年中西医执业医师考试报名时间通知
2024-01-03
河南省平顶山市2024年中西医执业医师考试报名时间安排
2023-12-28
河南考区2024年中西医执业医师资格考试报名通知公告
2023-12-18
河南焦作考点2023医师综合考试缴费入口开通时间?中西医执业医师提前收藏
2023-07-13
官方回复河南考区2023年国家医师资格考试网上缴费失败?中西医执业医师考生注意
2023-07-13
河南考区2023中西医执业医师笔试如何缴费?采取网上缴费方式
2023-07-13
河南考区2023年医学综合考试阶段网上缴费入口开通时间?23中西医执业医师考生请注意
2023-07-13
河南考区2023年中西医执业医师医学综合考试什么时候缴费?
2023-07-11
河南开封考点2023中西医执业实践技能考试有关事宜
2023-05-09
河南郑州市2023年中西医执业医师实践技能考试网上缴费温馨提醒
2023-05-09
河南焦作考点2023年中西医执业实践技能考试有关事宜
2023-05-09
注意!河南考区2023年中西医执业医师技能网上缴费说明
2023-05-08
河南考区中西医执业医师资格考试实践技能网上缴费注意事项(2023版)
2023-05-08
5月9日开始!2023中西医执业医师资格(河南考区)技能缴费
2023-05-08
河南邓州市2023中医类别医师资格报名材料可以领取了!
2023-03-31
@2022年延考考生,商丘考点2023年报名资格审核工作安排!
2023-03-08
南阳考点2023年国家医师资格考试报名现场审核通过率89%!
2023-03-05
开封考点2023年医师资格考试报名工作有序开展
2023-03-05
商丘考点2023年医师资格考试(西医类别)报名审核材料顺序、注意事项
2023-02-27
商丘考点关于2023年医师资格考试(西医类别)报名考生资格审核有关事宜的通知
2023-02-27
河南考区2023年国家医师资格考试报名流程
2023-02-24
开封市卫生健康委员会关于2023年医师资格考试报名现场确认的通知
2023-02-24
2023年国家医师资格考试郑州中原区医疗机构报名及现场审核工作要点
2023-02-24
2023年度国家医师资格考试报名郑州二七区报名材料初审工作安排
2023-02-24
2023年度国家医师资格考试报名郑州金水区报名材料初审工作安排
2023-02-24
洛阳考点关于2023年度国家医师资格考试报名资格审核工作的通知
2023-02-24
【商丘】2023年国家医师资格考试报名及现场审核通知
2023-02-24
河南商丘考点2023年医考网上报名常见问题及注意事项
2023-02-20
河南商丘考点2023年医师资格考试报考资格审核常见问题及注意事项
2023-02-20
河南省转发2023年全国医师资格考试公告
2023-02-20
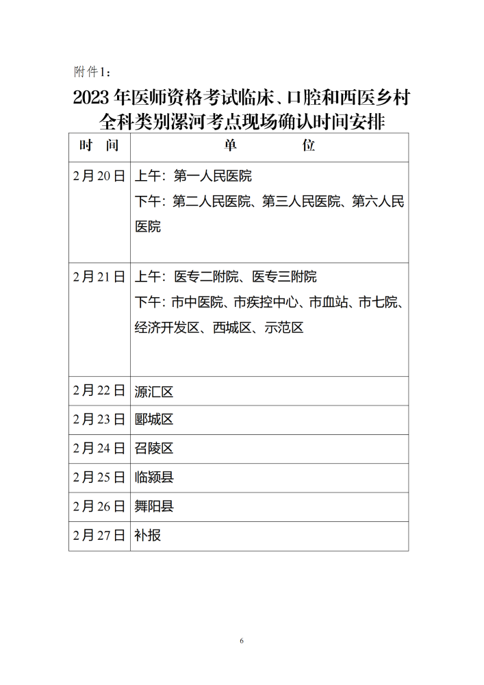
2023年医师资格考试临床、口腔和西医乡村全科类别漯河考点现场确认时间安排
2023-02-17
2023年医师资格考试中医和中医乡村全科类别漯河考点现场确认时间安排
2023-02-17
2023年医师资格考试漯河考点及各县区卫健委联系电话!
2023-02-17
2023年医师资格考试西医类别漯河考点现场确认报名材料审核排列顺序!
2023-02-17
2023年医师资格考试西医全科类别漯河考点现场确认相关表格下载!
2023-02-17
2023年医师资格考试中医类别漯河考点现场确认报名材料审核排列顺序!
2023-02-17
加载更多
第1页
第2页
第3页
第4页
第5页
正保医学教育网客户端
免费下载
选课
试听
招生方案
直播
资料