中医(专长)考试

考试动态
复习指导

2023年江苏省盐城市中医医术确有专长人员医师资格考试填报及报名材料说明

2023年江苏省盐城市中医医术确有专长人员医师资格考试报名工作开始啦(2023年4月15日——5月10日)!,有不少考生能否报考今年的中医医术确有专长人员医师资格考核,除了通知公告的内容,对报名资料填报及准备也有疑问,医师教育网小编为大家整理官方相关通知:

2023年报名时间及有关要求

盐城通知_04

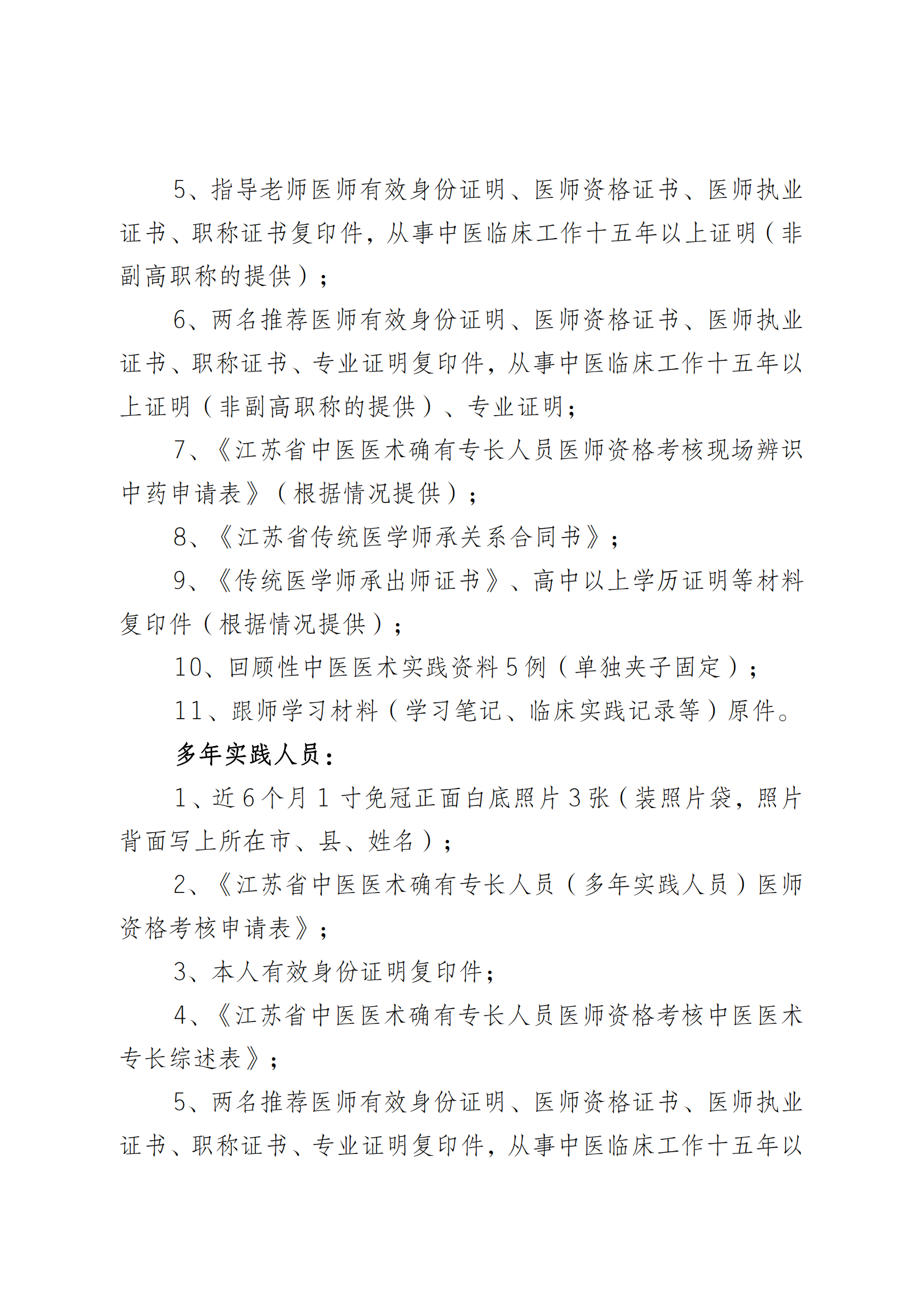
盐城通知_05

盐城通知_06

盐城通知_07

盐城通知_08

盐城通知_09

相关推荐:

2023年江苏省各地中医医术确有专长人员医师资格考核报名

2023年江苏省盐城市中医医术确有专长人员医师资格考试报名工作开始啦

江苏省盐城地区中医医术确有专长人员医师资格考核报名地点及联系方式

关于2023年江苏省盐城市中医医术确有专长人员医师资格考试填报及报名材料说明的相关内容,请各位考生一定要认真阅读,仔细准!遇到其他报名问题大家请及时与本县市区卫生健康(中医药)行政部门联系,医学教育网本栏目最新考试动态实时更新,包含中医专长考试复习资料、备考干货、专业辅导课程请关注医学教育网。

正保医学教育网
上医学教育网 做成功医学人
打开APP
精品课程

中医专长-超值精品班

2022年新课

1880

查看详情
热点推荐:
取消
复制链接,粘贴给您的好友

复制链接,在微信、QQ等聊天窗口即可将此信息分享给朋友
前往医学教育网APP查看,体验更佳!
取消 前往
您有一次专属抽奖机会
可优惠~
领取
优惠
注:具体优惠金额根据商品价格进行计算
恭喜您获得张优惠券!
去选课
已存入账户 可在【我的优惠券】中查看