中医助理医师

考试动态
复习指导

2021年中医执业助理医师实践技能第一站病案分析

2021年中医执业助理医师实践技能考试将于6月19日开始,距离现在还有一个月左右的时间,为了让考生尽快掌握实践技能考试内容,医学教育网小编搜集整理“2021年中医执业助理医师实践技能第一站病案分析”,希望可以帮助到考生。

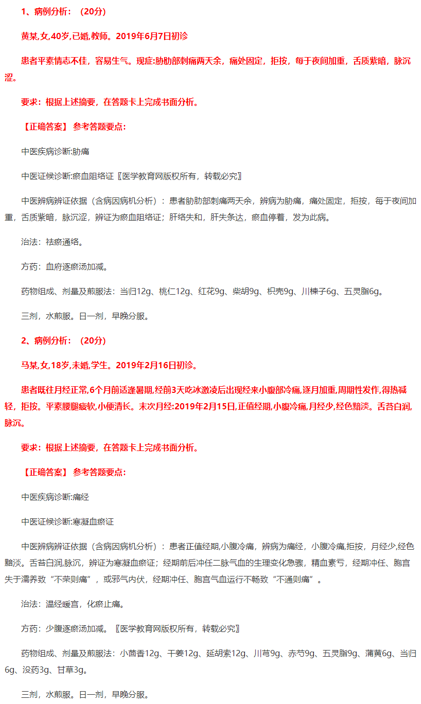
第一站

病案分析

〖医学教育网版权所有,转载必究〗

注:考试中病案分析有两题

小编推荐:

2021年中医执业助理医师实践技能考试第三站西医答辩试题及答案

2021年中医助理执业医师实践技能模拟试题第三站西医操作

中医执业助理医师实践技能考试模拟试卷(四)体格检查,模拟试题

上文“2021年中医执业助理医师实践技能第一站病案分析”由医学教育网整理,更多医考信息、政策新闻、备考干货请关注医学教育网。

正保医学教育网
上医学教育网 做成功医学人
打开APP
全部评论(0打开APP查看全部 >
精品课程

中医助理医师-高效定制班

直播+录播 含班级服务

4180

查看详情
热点推荐:
0
0
0
评论
取消
复制链接,粘贴给您的好友

复制链接,在微信、QQ等聊天窗口即可将此信息分享给朋友
前往医学教育网APP查看,体验更佳!
取消 前往
您有一次专属抽奖机会
可优惠~
领取
优惠
注:具体优惠金额根据商品价格进行计算
恭喜您获得张优惠券!
去选课
已存入账户 可在【我的优惠券】中查看