中医助理医师

考试动态
复习指导

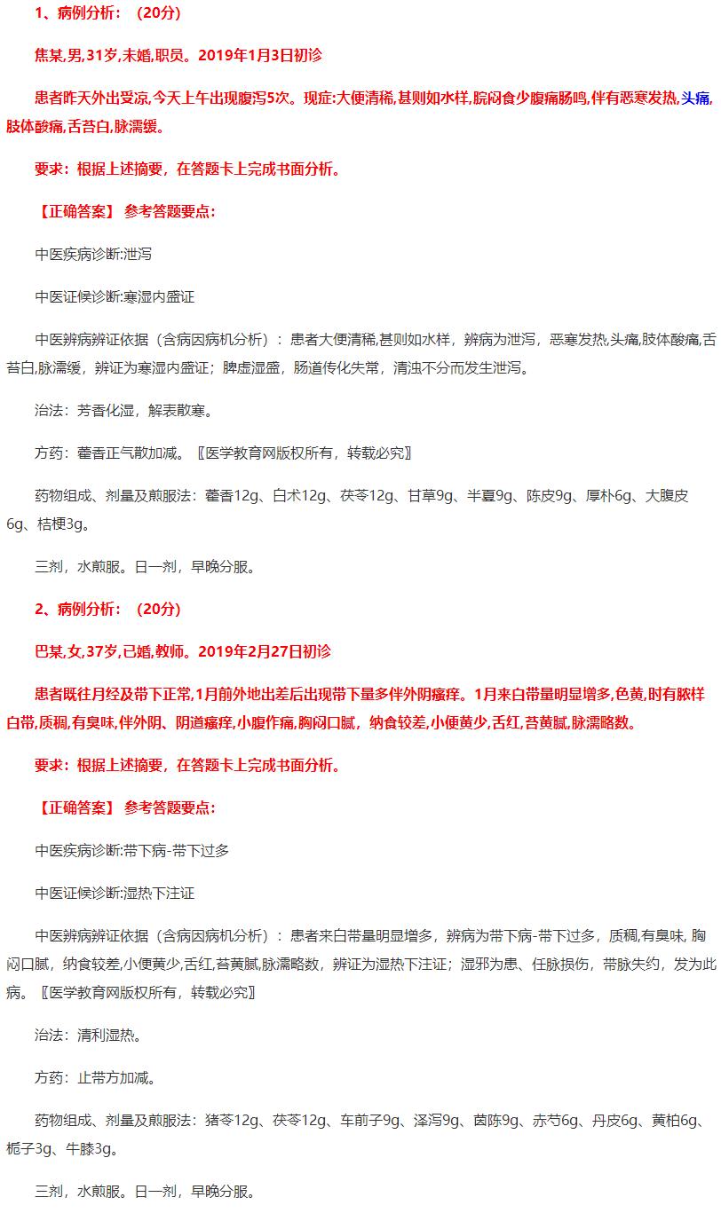
助理中医师实践技能考试例题精选第一站病案分析

很多考生都是第一次参加中医执业助理医师实践技能考试,2021年又是在实践技能考试基地进行考试,考试基地跟之前的考试地点比较会更加严格和规范。针对以上情况医学教育网小编搜集整理“助理中医师实践技能考试例题精选第一站病案分析”,详情如下:

第一站

病案分析中医助理医师

注:考试中病案分析有两题,第一题一般是中医内科疾病,第二题是外妇儿选道。

小编推荐:

2021中医执业助理医师实践技能考试例题第三站西医答辩

国家2021年中医助理医师实践技能第三站试题西医操作

中医执业助理医师2021实践技能考试第三站体格检查模拟试题

上文“助理中医师实践技能考试例题精选第一站病案分析”由医学教育网整理,更多医考信息、政策新闻、备考干货请关注医学教育网。

正保医学教育网
上医学教育网 做成功医学人
打开APP
全部评论(0打开APP查看全部 >
精品课程

中医助理医师-高效定制班

直播+录播 含班级服务

4180

查看详情
热点推荐:
0
0
0
评论
取消
复制链接,粘贴给您的好友

复制链接,在微信、QQ等聊天窗口即可将此信息分享给朋友
前往医学教育网APP查看,体验更佳!
取消 前往
您有一次专属抽奖机会
可优惠~
领取
优惠
注:具体优惠金额根据商品价格进行计算
恭喜您获得张优惠券!
去选课
已存入账户 可在【我的优惠券】中查看