护理职称

考试动态
复习指导
互动交流
首页 > 护理职称 > 考试经验 > 正文

2022年主管护师考试必备考点(101-110)

热点内容推荐

主管护师每日一练> 立即了解课程详情>
考试政策详细解读> 精编资料免费下载>

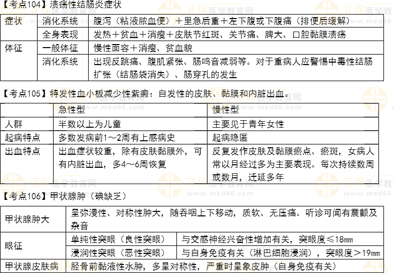
为了帮助各位2022主管护师考生备考复习,医学教育网小编搜集整理了“2022年主管护师考试必备考点(101-110)”,希望对各位2022主管护师考生有所帮助。

点击下载:2022年主管护师考试必备考点(101-110)

【考点103】上消化道大量出血

1.上消化道大量出血一般指在数小时内失血量超过1000ml或循环血量的20%。

2.上消化道疾病引起大出血最常见的病因:消化性溃疡。

3.上消化道出血特征性表现:呕血与黑便(柏油样)。

4.上消化道出血病因诊断的首选检查:内镜检查(出血后24~48小时)。

5.黑便则表明出血量在50~70ml以上。

6.大便隐血试验阳性提示每天出血量>5ml。

【考点107】静脉补钾注意事项

(1)见尿补钾。尿量在40ml/h以上补钾。

(2)浓度不超过0.3%,即10%的葡萄糖溶液1000ml加入氯化钾不能超过30ml。——浓度过高,可抑制心肌,导致心脏骤停。绝对禁止直接静脉推注。

(3)补钾速度<60滴/分。

(4)总量不可过大。严重缺钾者,不宜超过8g/d。

【考点108】复苏药物的应用

(1)给药:首选静脉,其次气管内,最后心内注射。

(2)肾上腺素:心脏复苏的首选药。

(3)利多卡因:抗心律失常首选药——治疗室颤。

(4)碳酸氢钠——纠正代谢性酸中毒的首选药。

(5)阿托品:提高窦房结的兴奋性。

【考点109】结肠癌

①最早症状——排便习惯及粪便性状的改变。

腹痛

③腹部肿块。

④慢性低位不完全性肠梗阻征象。

⑤晚期——恶病质和转移症状。

【考点110】直肠癌

①早期——排便习惯改变和便血。

便意频繁、便前肛门下坠感、里急后重、排便不尽感;脓血便。

癌肿增大——肠管狭窄——大便变形、变细、不完全性肠梗阻征象。

②晚期

侵犯膀胱——尿频、尿痛、血尿、排尿困难;

侵及骶前神经——骶尾部持续性剧烈疼痛;

肝转移——肝大、黄疸、腹水。

【医学教育网原创,转载请注明出处】

↓ ↓ ↓ 扫描下方二维码领取延考护航大礼包 ↓ ↓ ↓ 

二维码

相关推荐:2022年主管护师考试120个必备考点,延考必看!

正保医学教育网
上医学教育网 做成功医学人
打开APP
全部评论(0打开APP查看全部 >
精品课程

2026年无忧实验班

报名/考试不过按协议重学

1480

查看详情
热点推荐:
0
0
0
评论
取消
复制链接,粘贴给您的好友

复制链接,在微信、QQ等聊天窗口即可将此信息分享给朋友
前往医学教育网APP查看,体验更佳!
取消 前往
您有一次专属抽奖机会
可优惠~
领取
优惠
注:具体优惠金额根据商品价格进行计算
恭喜您获得张优惠券!
去选课
已存入账户 可在【我的优惠券】中查看