初级护师

考试动态
复习指导
互动交流
首页 > 初级护师 > 考试大纲 > 正文

2024年初级护师考试大纲-外科护理学

热点内容推荐

初级护师每日一练> 立即了解课程详情>
考试政策详细解读> 精编资料免费下载>

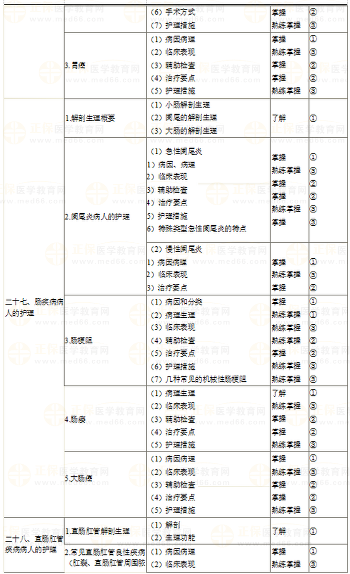
2024初级护师考试大纲终于公布啦!各位初级护师考生可以安心开始复习了!医学教育网小编专门提供2024初级护师考试大纲《外科护理学》免费下载如下:

免费下载:完整版大纲PDF文件 点击下载>

1

2

3

4

5

6

7

8

9

10

11

12

13

14

15

16

17

为了帮助各位考生复习,医学教育网推出2024年初级护师考试辅导课程,契合复习备考要求,推出3大班次:高效定制班、无忧实验班、超值精品班。满足不同考生的需求!点击了解更多>>

小编精选:【考试大纲】2024年初级护师考试大纲免费下载(完整版)

正保医学教育网
上医学教育网 做成功医学人
打开APP
全部评论(0打开APP查看全部 >
精品课程

2026年初级护师课程

豪华通关班

880

查看详情
热点推荐:
0
0
0
评论
取消
复制链接,粘贴给您的好友

复制链接,在微信、QQ等聊天窗口即可将此信息分享给朋友
前往医学教育网APP查看,体验更佳!
取消 前往
您有一次专属抽奖机会
可优惠~
领取
优惠
注:具体优惠金额根据商品价格进行计算
恭喜您获得张优惠券!
去选课
已存入账户 可在【我的优惠券】中查看