医学教育网小编专门整理了功能失调性子宫出血的区别如下,希望对各位初级护师考生备考复习有所帮助。

【知识拓展】
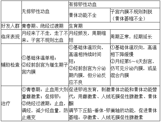
下列关于功能性子宫出血的说法不正确的是
A、黄体萎缩不全常见月经周期缩短
B、常见无排卵型功血
C、妇检生殖器无器质性病变
D、排卵型功血多发生于生育年龄妇女
E、神经分泌机制紊乱造成
【正确答案】 A
【答案解析】 黄体萎缩不全
黄体发育良好,功能可因黄体未能及时全面萎缩而持续过久。孕酮量分泌不足,但分泌时间延长,此时子宫内膜不规则脱落,出血时间延长,经血量增加,但月经间隔时间仍多正常,在经期第2、3天量多,以后淋漓不净可长达十余日。黄体发育不全时,则分泌功能欠佳,使孕酮分泌量不足。临床表现有规律的月经周期,但周期缩短,或经前数日即有少量出血,经血量可无变化。
想要了解更多2020年初级护师考试精华知识点请关注医学教育网初级护师栏目!我们提供专业的备考经验技巧、精炼的复习资料!