鹅口疮&口腔炎鉴别是2022护师考试考点之一,为了帮助各位2022护师考生更好地备考复习,医学教育网小编专门整理相关考点如下,请各位护师考生仔细查看。

1.痔疮缓解疼痛有效措施:
温水坐浴;选择的溶液为:1:5000高锰酸钾溶液。
2.痔疮术后护理:
术后3天内给予流食,然后改少渣饮食。48小时内服阿片酊以减少肠蠕动,有控制排便的作用,避免术后3日内解大便,有利于手术切口愈合。3日后便秘者,口服液状石蜡等药物通便,但禁忌灌肠。
3.并发症预防和护理:
(1)尿潴留:术后8小时仍未排尿且感下腹胀满、隆起时,可行诱导排尿或导尿等。
(2)切口出血:术后24小时内,病人在床上适当活动四肢、翻身等,但不宜过早下床,以免伤口疼痛及出血。24小时后可适当下床活动,逐渐延长活动时间,并指导病人进行轻体力活动。
(3)肛门狭窄:多为术后瘢痕挛缩所致。若发生狭窄,应及早行扩肛治疗。
4.内痔好发位置:
截石位3、7、11点。
5.内痔临床表现:
排便时无痛性出血和痔块脱出。
6.内痔临床分期特点:

【练习题】下列关于对症治疗说法不正确的是?
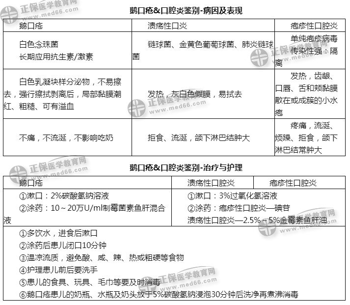
A.鹅口疮用2%碳酸氢钠于哺乳前后清洗口腔
B.鹅口疮也可局部涂抹10~20万U/ml制霉菌素鱼肝油混合液
C.疱疹性口腔炎局部可涂疱疹净(碘苷)
D.溃疡性口腔炎局部涂2.5%~5%金霉素鱼肝油
E.涂药前应先清洗口腔
【正确答案】A
【答案解析】鹅口疮可用2%的碳酸氢钠溶液清洗,以饭后1小时清洗为宜。
【练习题】下列关于小儿口腔炎的病因说法不正确的是?
A.是口腔粘膜的炎症
B.疱疹性口腔炎是由于单纯疱疹病毒感染
C.鹅口疮可能是由白色念珠菌感染引起的
D.溃疡性口腔炎只可能由链球菌感染引起
E.可单独发生亦可继发于全身性疾病
【正确答案】D
【答案解析】溃疡性口腔炎致病菌:链球菌、金黄色葡萄球菌、肺炎链球菌。
以上“历年护师考试拿分考点笔记:鹅口疮&口腔炎鉴别”文章内容由医学教育网小编整理,更多护师考试动态及政策解读欢迎关注医学教育网!