各位河源的考生注意啦!河源2020年度药学职称考试证书开始领取啦!各位考生需要在2021年4月30日前到所在报名点领取药学职称考试证书,具体通知内容如下:
一、请各考生于2021年4月30日前到所在报名点领取2020年卫生专业技术资格证书及考试报名申报表。
二、考生本人领取证书须携带本人身份证原件,委托他人代领须携带考生本人身份证原件及代领人身份证原件。
三、市直报名点证书领取时间及地点:2021年3月15日至4月30日(星期一至星期五,上午9:00-11:30,下午:3:00-5:00),市卫生健康局一楼人事科,联系电话:3341916。
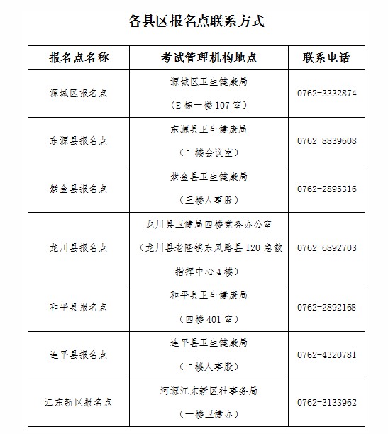
四、各县区报名点证书领取地点及联系电话详见附表《各县区报名点联系方式》。

以上“河源的考生注意啦!2020年度河源药学职称考试证书4月30日前领取!”由医学教育网为大家整理,希望对大家有所帮助,更多资讯请关注医学教育网!