公卫执业/助理医师

考试动态
复习指导

2022公卫执业助理医师《卫生法规》考试大纲公布!医师法变动!

2022年公卫执业助理医师卫生法规》考试大纲已公布,经过老师核对,与2021年公卫执业助理医师卫生法规》考试大纲对比,只有一个章节变动!关于医师法的考试内容有变化,请大家及时查看。为帮助2022年公卫执业助理医师考生备考,在此医学教育网小编为大家整理如下内容:

查看汇总:2022年公卫助理医师考试实践技能+医学综合考试大纲各科目汇总

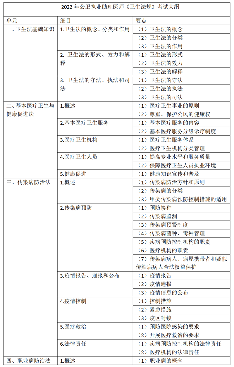
2022年公卫执业助理医师卫生法规》考试大纲

2022年公卫执业助理医师《卫生法规》大纲 (1)_01

重要说明:以上为部分考试大纲,完整版考试大纲,请添加微信老师免费领取哦~

如何获取完整版大纲

扫码添加专属微信老师,速领2022公卫执业/助理医师考试大纲变化对比PDF电子版,还有更多优惠课程、备考方案免费定制,快快添加专属老师咨询吧!

医师报名、考试提醒订阅二维码

考试大纲变化不大,尽早复习才是明智的选择!购买2022年公卫执业助理医师考试课程,赠送2021年同款课程先学,打好基础,备考不发愁!立即查看2022年课程>>

编辑推荐:

2022年公卫执业/助理医师考试报名时间提醒免费订阅!

这些科目绝不放弃!2021年公卫助理医师成绩报告+专业考情分析

公卫综合者得天下!2021年公卫执业医师成绩报告/考情分析!

众多考生疯传!2022年公卫医师早鸟包,横扫预习阶段备考!

以上关于“2022公卫执业助理医师卫生法规》考试大纲公布!医师法变动!”的文章由医学教育网编辑整理搜集,希望可以帮助到大家,更多的文章随时关注医学教育网!

正保医学教育网
上医学教育网 做成功医学人
打开APP
全部评论(0打开APP查看全部 >
精品课程

无忧实验班

直播+录播

2680

查看详情
热点推荐:
0
0
0
评论
取消
复制链接,粘贴给您的好友

复制链接,在微信、QQ等聊天窗口即可将此信息分享给朋友
前往医学教育网APP查看,体验更佳!
取消 前往
您有一次专属抽奖机会
可优惠~
领取
优惠
注:具体优惠金额根据商品价格进行计算
恭喜您获得张优惠券!
去选课
已存入账户 可在【我的优惠券】中查看