【word下载】2022年公卫执业医师《卫生毒理学》考试大纲如下,2022年公卫执业医师辅导课程,按照新版考试大纲及教材录制,立即查看课程>>
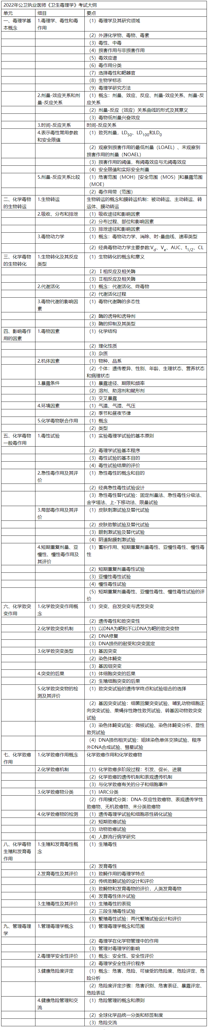
大纲下载: 2022年公卫执业医师《卫生毒理学》考试大纲
热点关注:
2022年公卫医师学校/儿童少年卫生学考点速记6条(含题眼)
2022年公卫执业医师在线模考第二单元(150题含解析)
全国历年公共卫生执业医师实践技能第一站体格检查模拟题汇总
2022年公卫助理医师实践技能模拟试卷1号卷
「爱打卡4阶段」公卫医师120高频考点+480考题每日进步!
电子证照全国互通互认!多地不再发放纸质证书!电子证将替代!
以上分享的内容,由医学教育网小编搜集整理,如果您觉得对您有所帮助,可以分享给朋友。想了解更多医学考试信息、复习资料、备考干货请关注医学教育网。
无忧实验班
直播+录播
¥2680
正保医学教育网客户端