公卫执业/助理医师

考试动态
复习指导

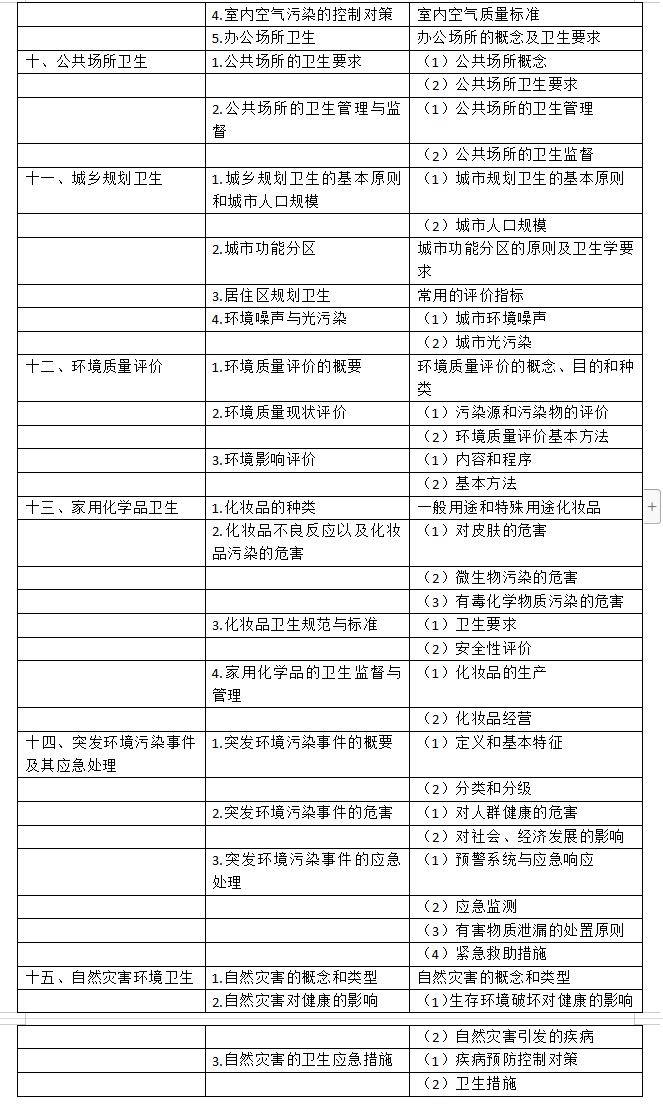
全国2022年公卫执业医师资格《环境卫生学》考试大纲

全国2022年公卫执业医师资格《环境卫生学》考试大纲已经公布,与2021年相比,2022年《环境卫生学》考试大纲没有变化,具体内容医学教育网小编搜集整理如下:

 2022年公卫执业医师《环境卫生学》考试大纲

【2022年公卫执业医师《环境卫生学》考试大纲PDF版下载】

环境1

环境2

推荐阅读:

终于来了!2022年国家公卫执业/助理医师考试教材变动解析(原创)

2022年公卫执业医师实践技能/医学综合考试教材变化

2022年公卫执业医师考试实践技能+医学综合考试大纲汇总!

正保医学教育网
上医学教育网 做成功医学人
打开APP
全部评论(0打开APP查看全部 >
精品课程

无忧实验班

直播+录播

2680

查看详情
热点推荐:
0
0
0
评论
取消
复制链接,粘贴给您的好友

复制链接,在微信、QQ等聊天窗口即可将此信息分享给朋友
前往医学教育网APP查看,体验更佳!
取消 前往
您有一次专属抽奖机会
可优惠~
领取
优惠
注:具体优惠金额根据商品价格进行计算
恭喜您获得张优惠券!
去选课
已存入账户 可在【我的优惠券】中查看