公卫执业/助理医师

考试动态
复习指导

​医学教育网公卫助理医师考试:《答疑周刊》2024年第2期

2024公卫助理医师考试大纲及教材都有较大变动,如何应对考试变动?本篇正保医学教育网汇总整理了2024公卫助理医师考试各个科目特点,让考生可以有的放矢精准突破,赶快收藏!

问题索引

公卫助理医师每个科目都有什么特点该如何学习

具体解答:

1.【问】公卫助理医师每个科目都有什么特点该如何学习

【答】科目介绍

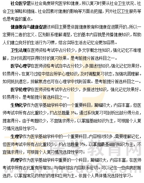
全面而系统的复习是取得考试成功的必要保障,在复习时要以掌握重点科目为主,同时首先掌握好每个科目的重要知识点,这样能使我们的复习达到事半功倍的效果。

2024公卫助理医师科目复习技巧1

2024公卫助理医师科目复习技巧2

附件下载:医学教育网公卫助理医师《答疑周刊》2024年第2期

〖医学教育网版权所有,转载务必注明出处,违者将追究法律责任〗

m站-新版辅导首页-轮换图

考生关注:

【0.01元】2024公卫医师《技能备考全能包》内部资料上线!速抢!

【速看】2024公卫医师课程变更提示功能重磅上线,不惧变动放心学!

【关注】2024年公卫助理医师《实践技能》教材变动超30%!

正保医学教育网
上医学教育网 做成功医学人
打开APP
全部评论(0打开APP查看全部 >
精品课程

无忧实验班

直播+录播

2680

查看详情
热点推荐:
0
0
0
评论
取消
复制链接,粘贴给您的好友

复制链接,在微信、QQ等聊天窗口即可将此信息分享给朋友
前往医学教育网APP查看,体验更佳!
取消 前往
您有一次专属抽奖机会
可优惠~
领取
优惠
注:具体优惠金额根据商品价格进行计算
恭喜您获得张优惠券!
去选课
已存入账户 可在【我的优惠券】中查看