公卫执业/助理医师

考试动态
复习指导

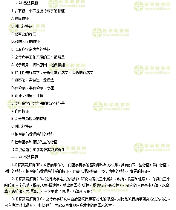
2020年公卫助理医师《流行病学》相关试题模拟练习即解析

2020年公卫执业助理医师考试备考进行时,医学教育网特别整理了2020公卫执业助理医师考纲相关内容给大家,希望对大家的备考有所帮助。

公卫执业医师2020-无忧实验班

流行病学基本概念

推荐阅读:

2020年公卫执业助理医师-流行病学免费视频

童潇公卫助理医师《营养与食品卫生学》免费视频讲解

以上是“2020年公卫助理医师《流行病学》相关试题模拟练习即解析”,希望对考生有所帮助,如果你想做更多的试题,欢迎购买无忧实验班视频课程,赠送题库,点击购买>

正保医学教育网
上医学教育网 做成功医学人
打开APP
全部评论(0打开APP查看全部 >
精品课程

无忧实验班

直播+录播

2680

查看详情
热点推荐:
0
0
0
评论
取消
复制链接,粘贴给您的好友

复制链接,在微信、QQ等聊天窗口即可将此信息分享给朋友
前往医学教育网APP查看,体验更佳!
取消 前往
您有一次专属抽奖机会
可优惠~
领取
优惠
注:具体优惠金额根据商品价格进行计算
恭喜您获得张优惠券!
去选课
已存入账户 可在【我的优惠券】中查看