公卫执业/助理医师

考试动态
复习指导

2021公卫执业医师考试考前必背高频考点:流行病学

关于“2021公卫执业医师考试考前必背高频考点:流行病学”相关内容,相信参加2021年公卫助理医师考试的考生都在关注,为方便大家了解,在此医学教育网小编为大家整理如下内容:

微信截图_20210706124919

微信截图_20210706124937

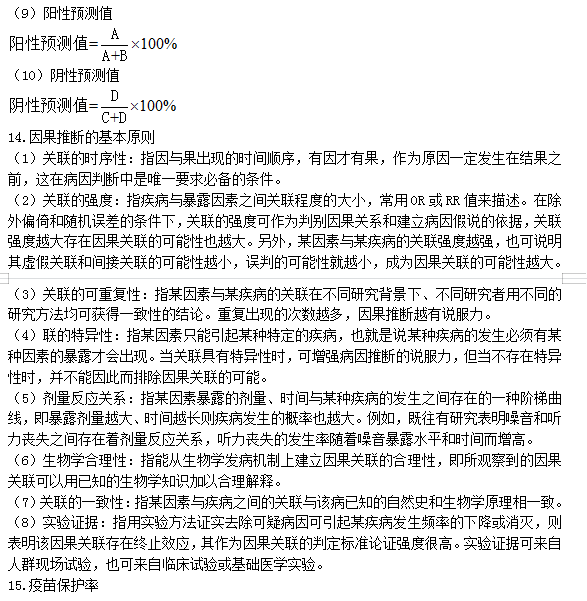
微信截图_20210706124956

微信截图_20210706125012

微信截图_20210706125022 - 副本

微信截图_20210706125035 - 副本

微信截图_20210706125045

推荐阅读:

【直播课表】2021年公卫执业/助理医师无忧实验班直播课安排详情

2021年公卫助理医师笔试《卫生法规》三章考点总结

正式开赛!2021年公卫医师万人模考大赛全国挑战!火爆来袭!

微信刷题480+120考点!公卫医师医考爱打卡第四阶段上线!

2021年医师资格综合笔试缴费时间/方式/标准各考点官方通知汇总

“2021公卫执业医师考试考前必背高频考点:流行病学”的内容由医学教育网小编搜集整理,更多相关信息,敬请关注医学教育网。

正保医学教育网
上医学教育网 做成功医学人
打开APP
全部评论(0打开APP查看全部 >
精品课程

无忧实验班

直播+录播

2680

查看详情
热点推荐:
0
0
0
评论
取消
复制链接,粘贴给您的好友

复制链接,在微信、QQ等聊天窗口即可将此信息分享给朋友
前往医学教育网APP查看,体验更佳!
取消 前往
您有一次专属抽奖机会
可优惠~
领取
优惠
注:具体优惠金额根据商品价格进行计算
恭喜您获得张优惠券!
去选课
已存入账户 可在【我的优惠券】中查看