公卫执业/助理医师

考试动态
复习指导

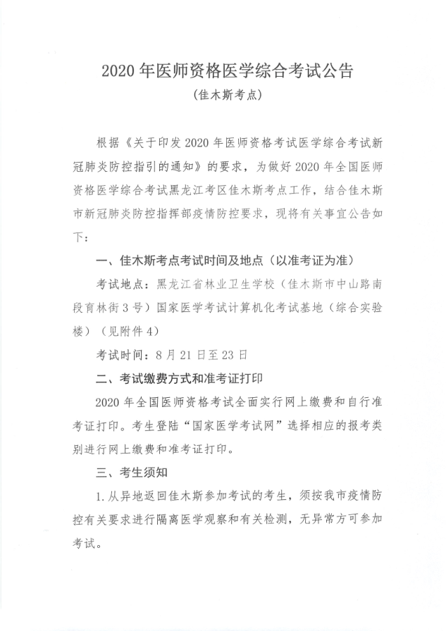
佳木斯考点2020年公卫执业医师资格考试医学综合笔试考试公告

佳木斯卫生健康委员会发布了《佳木斯考点2020年公卫执业医师资格考试医学综合笔试考试公告》,具体内容相信很多考生都想知道,医学教育网小编搜集整理如下:

佳木斯1

佳木斯2

佳木斯3

佳木斯4

佳木斯5

佳木斯6

佳木斯7

推荐阅读

【直播预告】2020年公卫执业/助理医师笔试考前应试技巧/试题解析/考后复盘直播

2020年公卫执业医师医学综合笔试《职业卫生与职业医学》模拟试卷汇总

考前必背!2020年公卫执业医师笔试考察重点归纳(压缩版)

温馨提示:2021年公卫执业医师网络课程全新上线!点击购买>

2021年公卫医师招生方案

以上是“佳木斯考点2020年公卫执业医师资格考试医学综合笔试考试公告”,医学教育网原创,转载请注明出处。

正保医学教育网
上医学教育网 做成功医学人
打开APP
全部评论(0打开APP查看全部 >
精品课程

无忧实验班

直播+录播

2680

查看详情
热点推荐:
0
0
0
评论
取消
复制链接,粘贴给您的好友

复制链接,在微信、QQ等聊天窗口即可将此信息分享给朋友
前往医学教育网APP查看,体验更佳!
取消 前往
您有一次专属抽奖机会
可优惠~
领取
优惠
注:具体优惠金额根据商品价格进行计算
恭喜您获得张优惠券!
去选课
已存入账户 可在【我的优惠券】中查看