公卫执业/助理医师

考试动态
复习指导

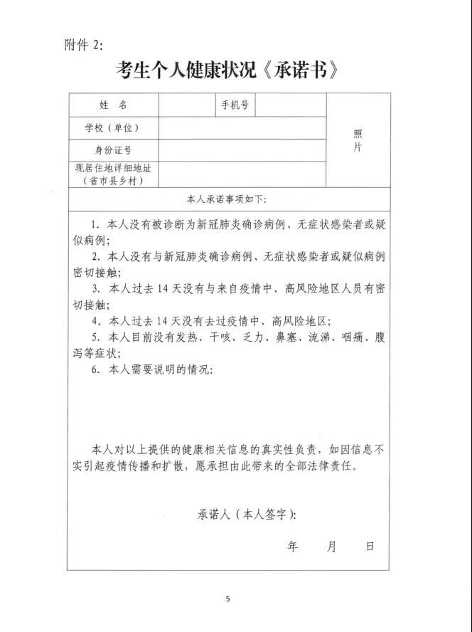
2020年国家公卫执业医师资格考试绥化考点医学综合笔试健康承诺书

绥化市卫生健康委员会发布了《2020年国家公卫执业医师资格考试绥化考点医学综合笔试健康承诺书》,相信很多考生都感兴趣,医学教育网小编搜集整理如下:

绥化2020年国家公卫执业医师考试医学综合笔试考试公告

绥化5

推荐阅读

【直播预告】2020年公卫执业/助理医师笔试考前应试技巧/试题解析/考后复盘直播

2020年公卫执业医师医学综合笔试《职业卫生与职业医学》模拟试卷汇总

考前必背!2020年公卫执业医师笔试考察重点归纳(压缩版)

温馨提示:2021年公卫执业医师网络课程全新上线!点击购买>

2021年公卫医师招生方案

以上是“2020年国家公卫执业医师资格考试绥化考点医学综合笔试健康承诺书”,医学教育网原创,转载请注明出处。

正保医学教育网
上医学教育网 做成功医学人
打开APP
全部评论(0打开APP查看全部 >
精品课程

无忧实验班

直播+录播

2680

查看详情
热点推荐:
0
0
0
评论
取消
复制链接,粘贴给您的好友

复制链接,在微信、QQ等聊天窗口即可将此信息分享给朋友
前往医学教育网APP查看,体验更佳!
取消 前往
您有一次专属抽奖机会
可优惠~
领取
优惠
注:具体优惠金额根据商品价格进行计算
恭喜您获得张优惠券!
去选课
已存入账户 可在【我的优惠券】中查看