威海市2020年国家公卫执业医师资格实践技能考试考生健康申明卡及安全考试承诺书下载,可能还有考生不知道在哪里下载,医学教育网编辑为您整理如下:
点击下载:
2020年国家医师资格实践技能考试威海市考生健康申明卡及安全考试承诺书
考前提醒:
威海市卫健委2020年国家医师资格考试实践技能疫情防控考生须知
1.考生有序错峰、分流入场,保持人员 1 米间隔与单向流动, 避免出现人员过于密集、排队过长的现象。
2.进入考场需佩戴口罩,进行身份核验和体温检测,出示“健 康码”,提交考试人员健康信息采集表》(附件 1)和《考生健康 申明卡及安全考试承诺书》(附件 2)。
3.考试期间,考生全程着无标识隔离衣、医用帽,佩戴一次 性医用外科口罩(禁止佩戴带有呼吸阀口罩),需自行准备未开封 的一次性乳胶手套(一站一副)。口腔类别考生自带护目镜、防护 面屏。

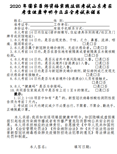
本人考前 14 日内住址(请详细填写,住址请具体到街道/社区及门 牌号或宾馆地址):
1.本人考前 14 日内,是否出现发热、干咳、乏力、鼻塞、流涕、咽 痛、腹泻等症状。 □是□否
2.本人是否属于新冠肺炎确诊病例、无症状感染者。□是□否
3.本人考前 14 日内,是否在居住地有被隔离或曾被隔离且未做核酸 检测。 □是□否
4.本人考前 14 日内,是否从省外中高风险地区入鲁。□是□否
5.本人考前 14 日内,是否从境外(含港澳台)入鲁。 □是□否
6.本人考前 14 日内,是否从湖北入鲁。 □是□否
7.本人考前 14 日内是否与新冠肺炎确诊病例、疑似病例或已发现无 症状感染者有接触史。 □是□否
8.本人考前 14 日内是否与来自境外(含港澳台)人员有接触史。 □是□否
9.本人“健康码”是否为非绿码。 □是□否
10.共同居住家庭成员中是否有上述 1 至 8 的情况。 □是□否
提示:
1.以上 1-10 项目中如有“是”的,新型冠状病毒核酸检测阴性报 告须为考前 7 天内。
2.考试前 14 天内建议减少不必要出行,不聚餐、不聚会、勤洗手, 正确佩戴口罩。
以上关于“威海市2020年国家公卫执业医师资格实践技能考试考生健康申明卡及安全考试承诺书下载”的文章由医学教育网编辑整理搜集,希望可以帮助到大家,更多的文章随时关注医学教育网医师资格考试时间栏目!